HOME   LIST
‹–   –›

Flux Rope in 2024

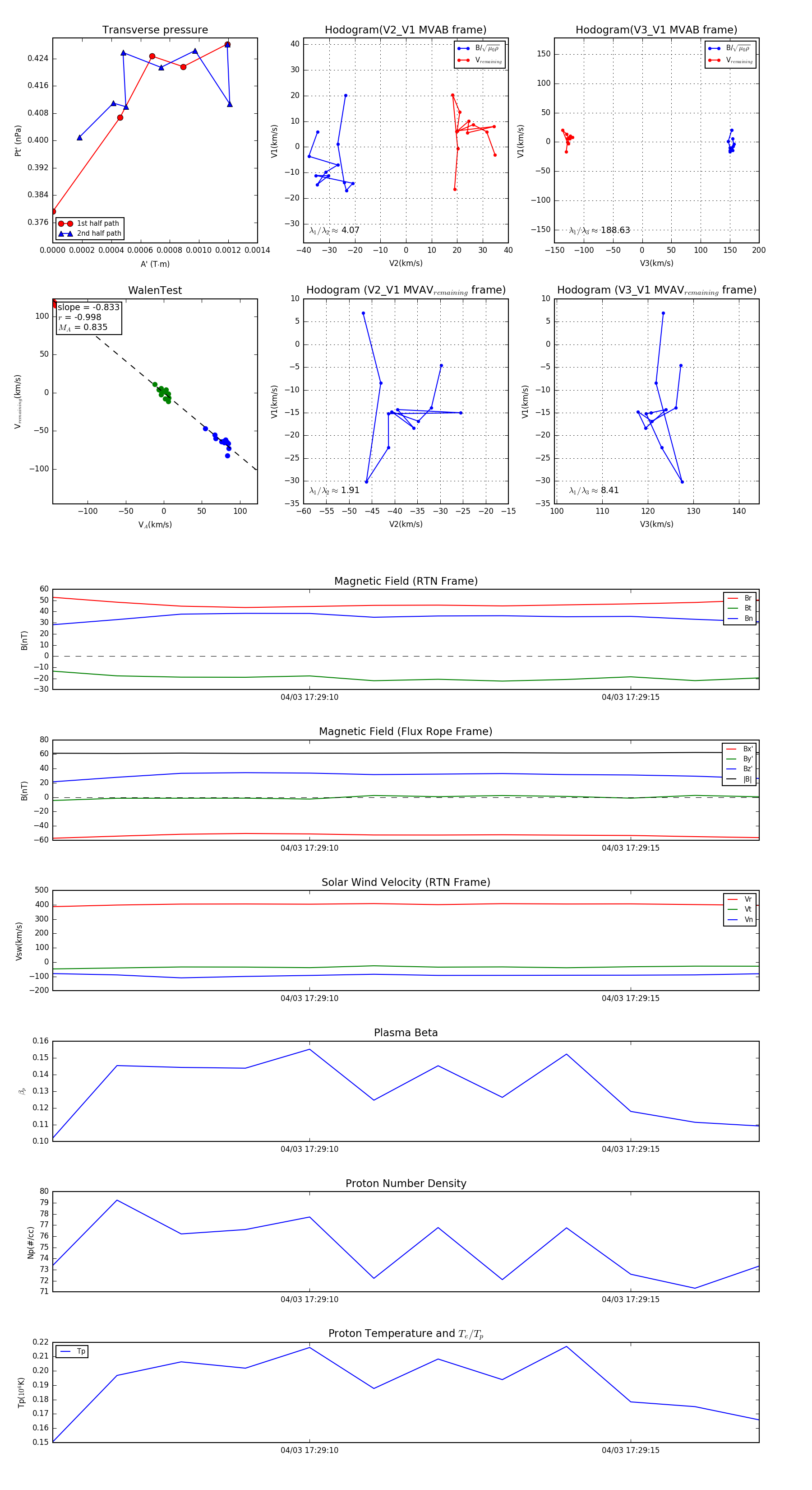
Flux Rope Event 2024-04-03 17:29:06 ~ 2024-04-03 17:29:17 (12 seconds)


plot