HOME   LIST
‹–   –›

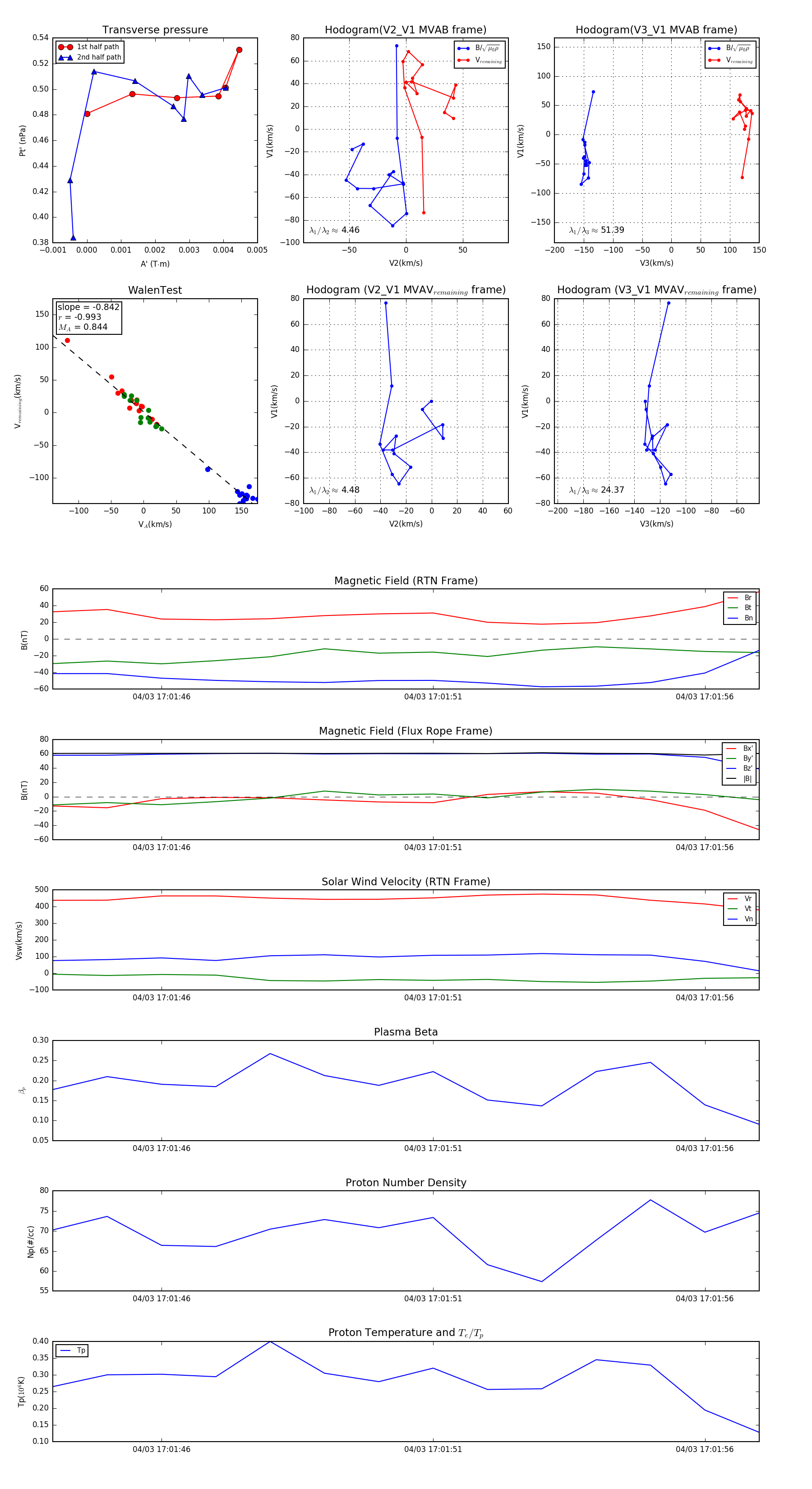
Flux Rope in 2024

Flux Rope Event 2024-04-03 17:01:44 ~ 2024-04-03 17:01:57 (14 seconds)


plot