HOME   LIST
‹–   –›

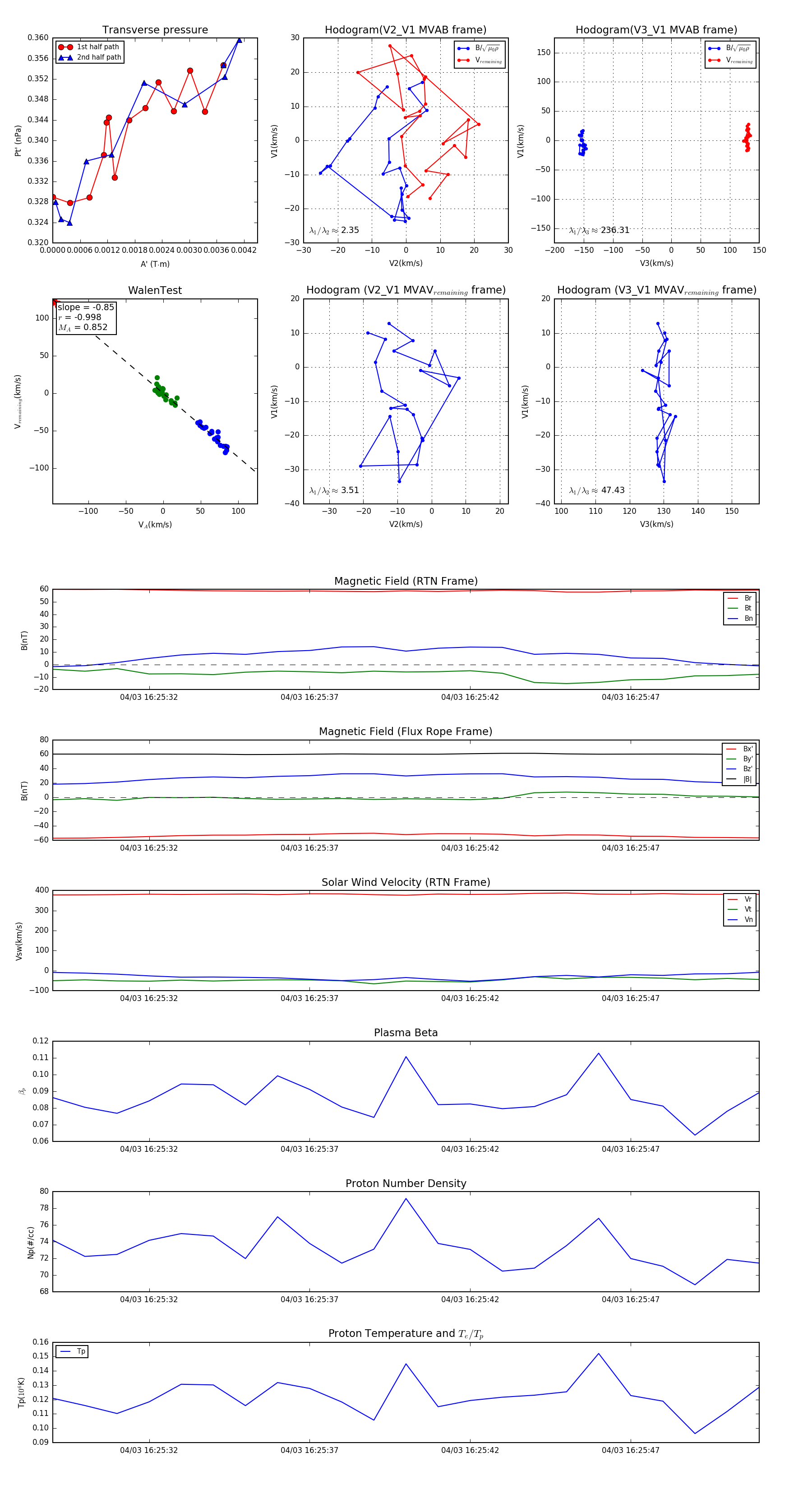
Flux Rope in 2024

Flux Rope Event 2024-04-03 16:25:29 ~ 2024-04-03 16:25:51 (23 seconds)


plot