HOME   LIST
‹–   –›

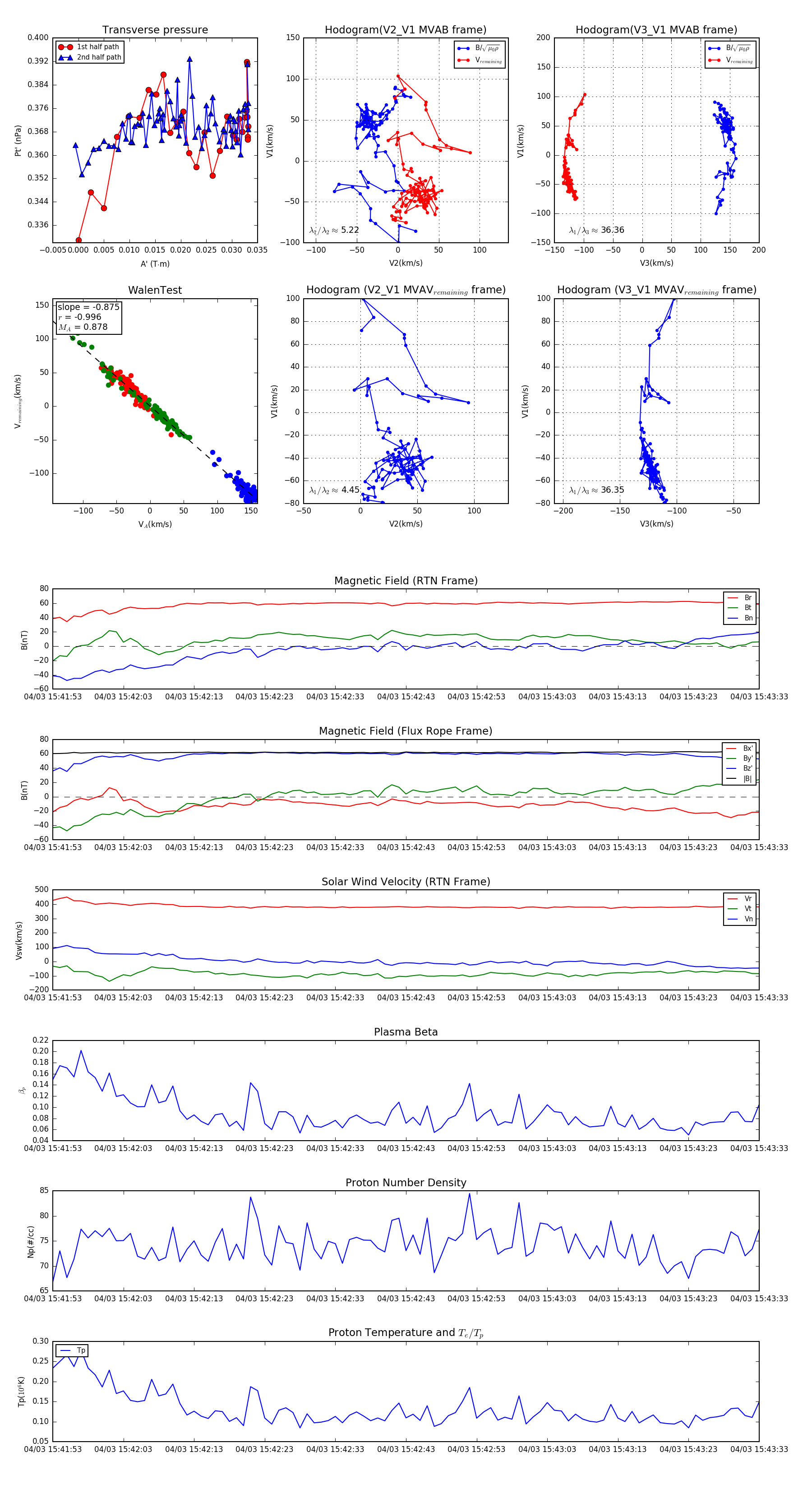
Flux Rope in 2024

Flux Rope Event 2024-04-03 15:41:53 ~ 2024-04-03 15:43:33 (101 seconds)


plot