HOME   LIST
‹–   –›

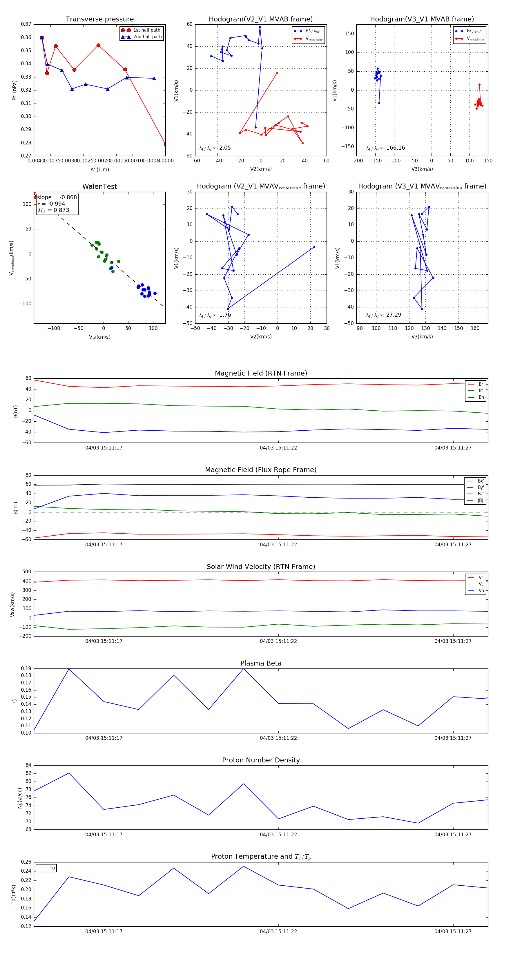
Flux Rope in 2024

Flux Rope Event 2024-04-03 15:11:15 ~ 2024-04-03 15:11:28 (14 seconds)


plot