HOME   LIST
‹–   –›

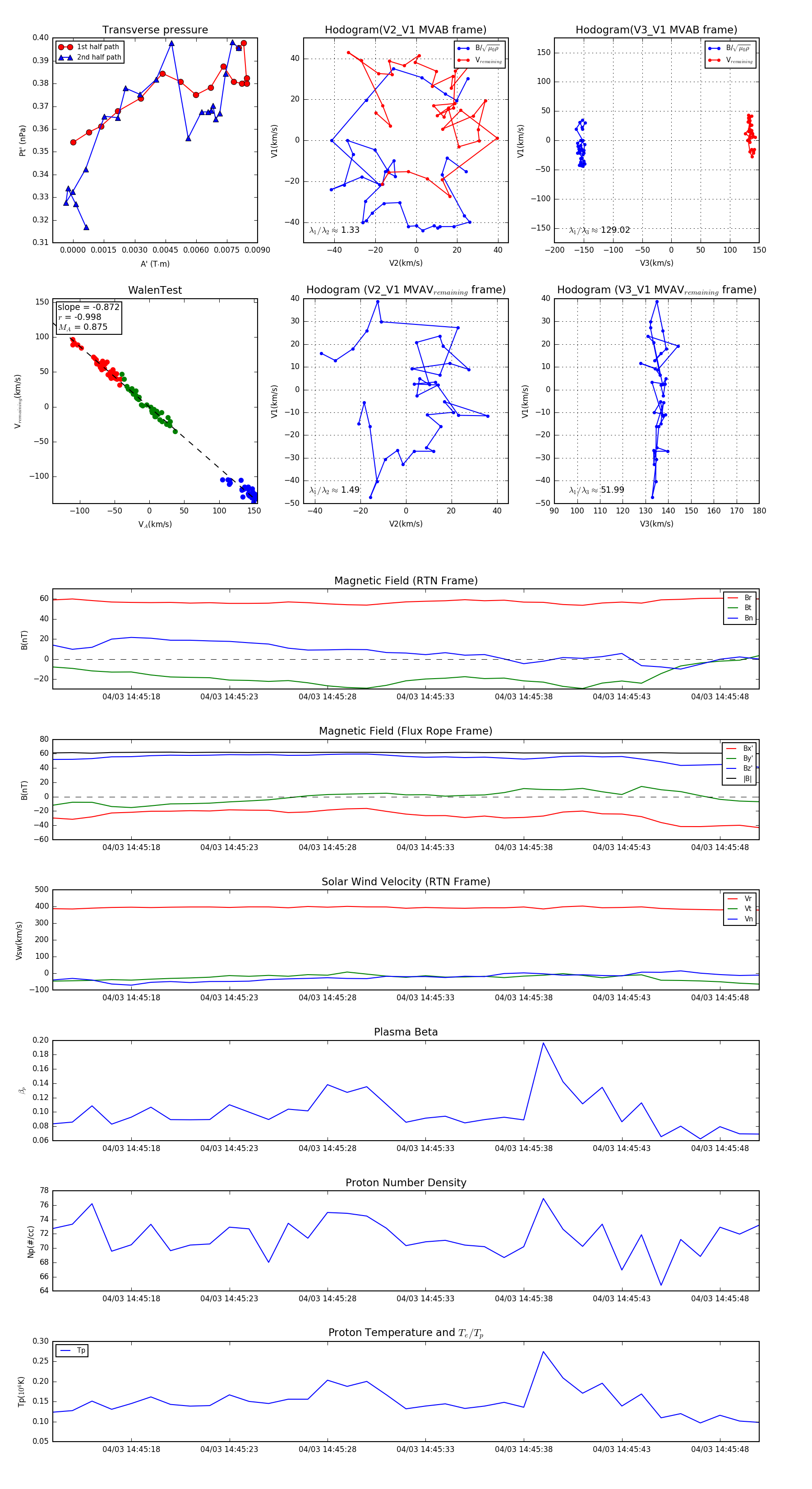
Flux Rope in 2024

Flux Rope Event 2024-04-03 14:45:14 ~ 2024-04-03 14:45:50 (37 seconds)


plot