HOME   LIST
‹–   –›

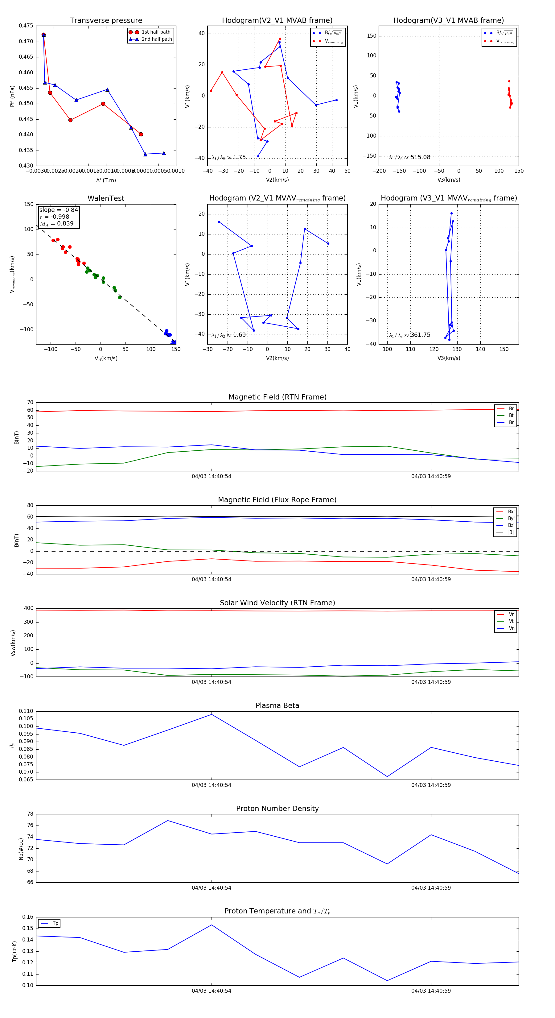
Flux Rope in 2024

Flux Rope Event 2024-04-03 14:40:50 ~ 2024-04-03 14:41:01 (12 seconds)


plot