HOME   LIST
‹–   –›

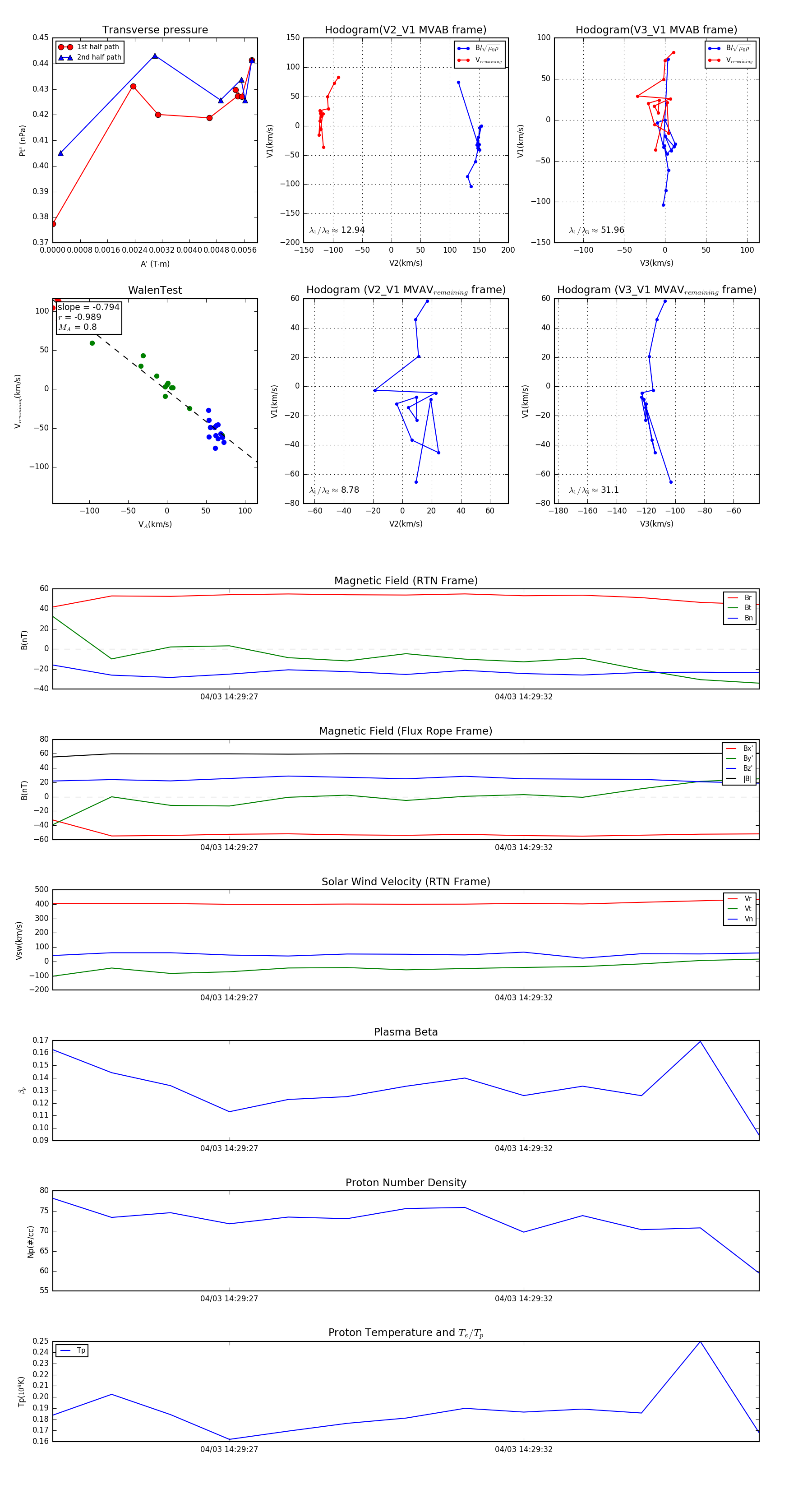
Flux Rope in 2024

Flux Rope Event 2024-04-03 14:29:24 ~ 2024-04-03 14:29:36 (13 seconds)


plot