HOME   LIST
‹–   –›

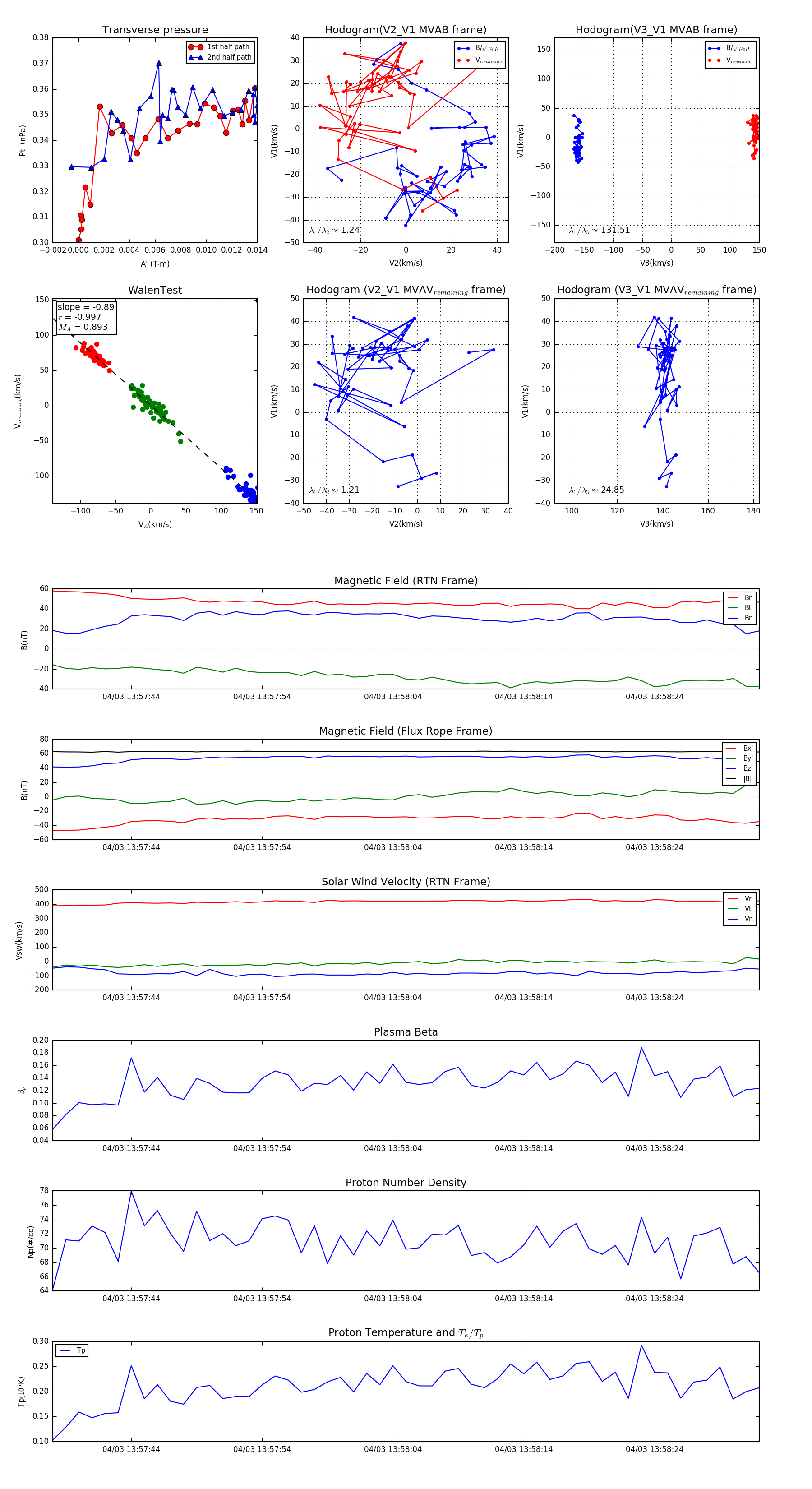
Flux Rope in 2024

Flux Rope Event 2024-04-03 13:57:38 ~ 2024-04-03 13:58:32 (55 seconds)


plot