HOME   LIST
‹–   –›

Flux Rope in 2024

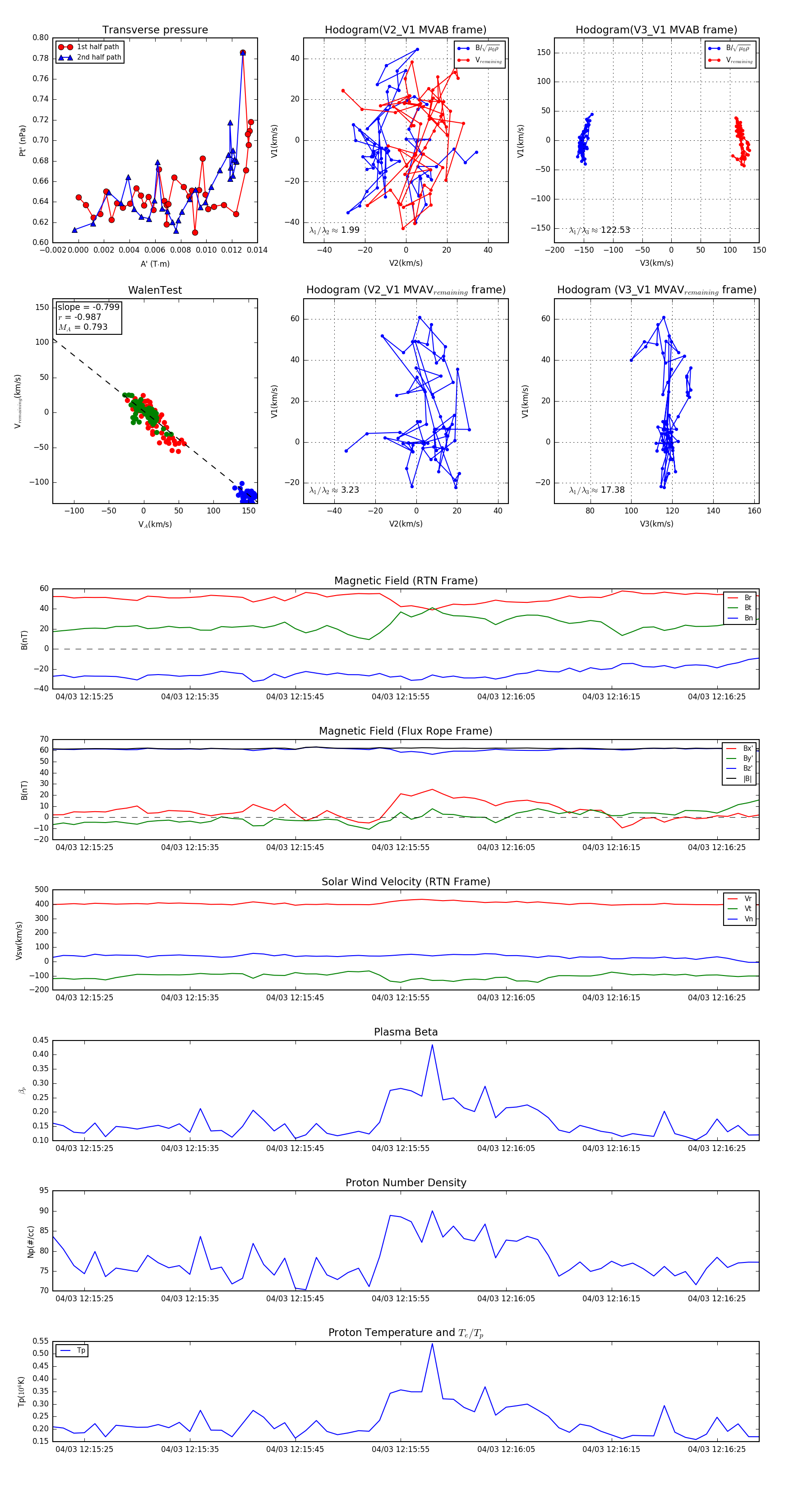
Flux Rope Event 2024-04-03 12:15:22 ~ 2024-04-03 12:16:29 (68 seconds)


plot