HOME   LIST
‹–   –›

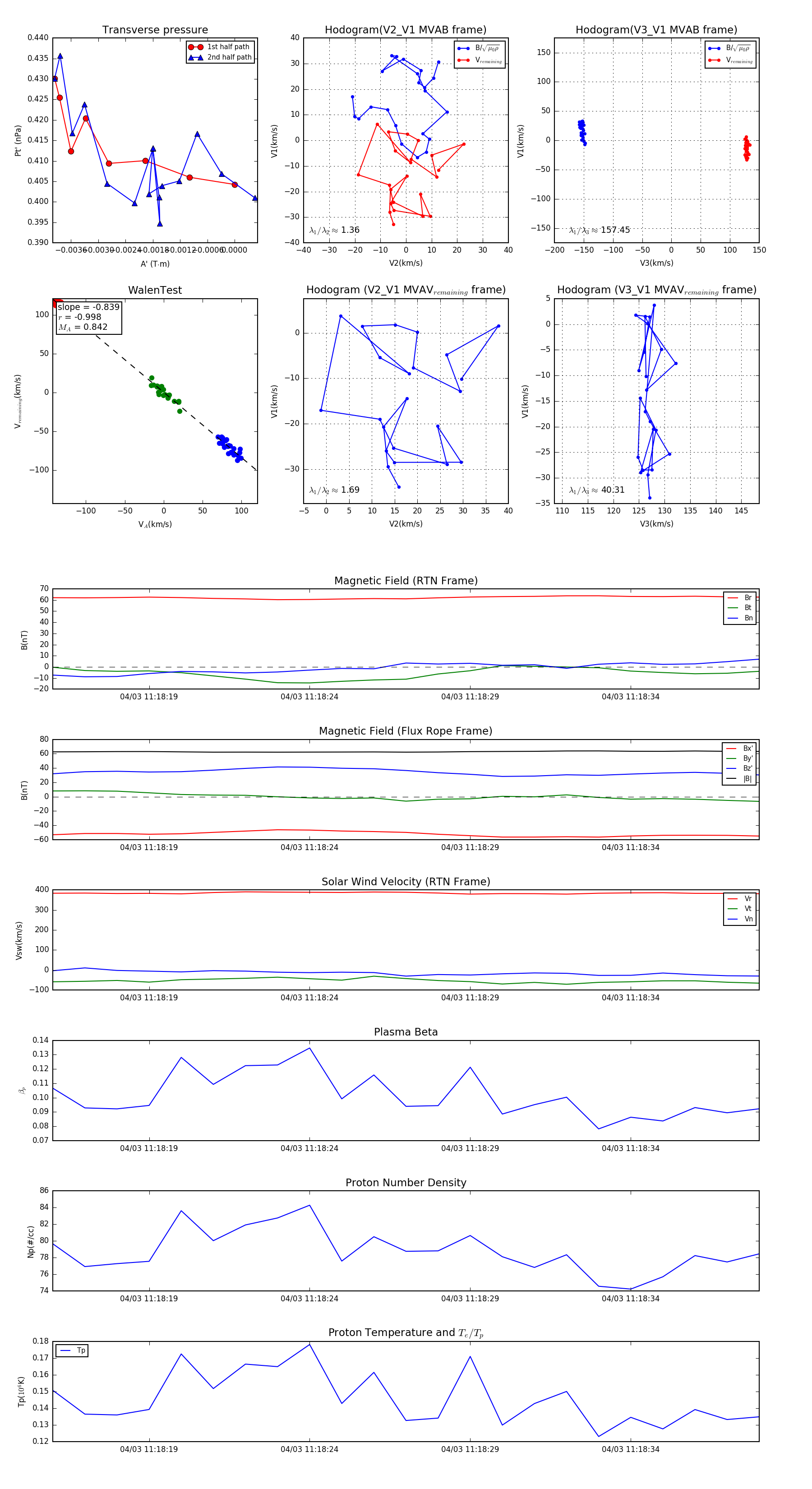
Flux Rope in 2024

Flux Rope Event 2024-04-03 11:18:16 ~ 2024-04-03 11:18:38 (23 seconds)


plot