HOME   LIST
‹–   –›

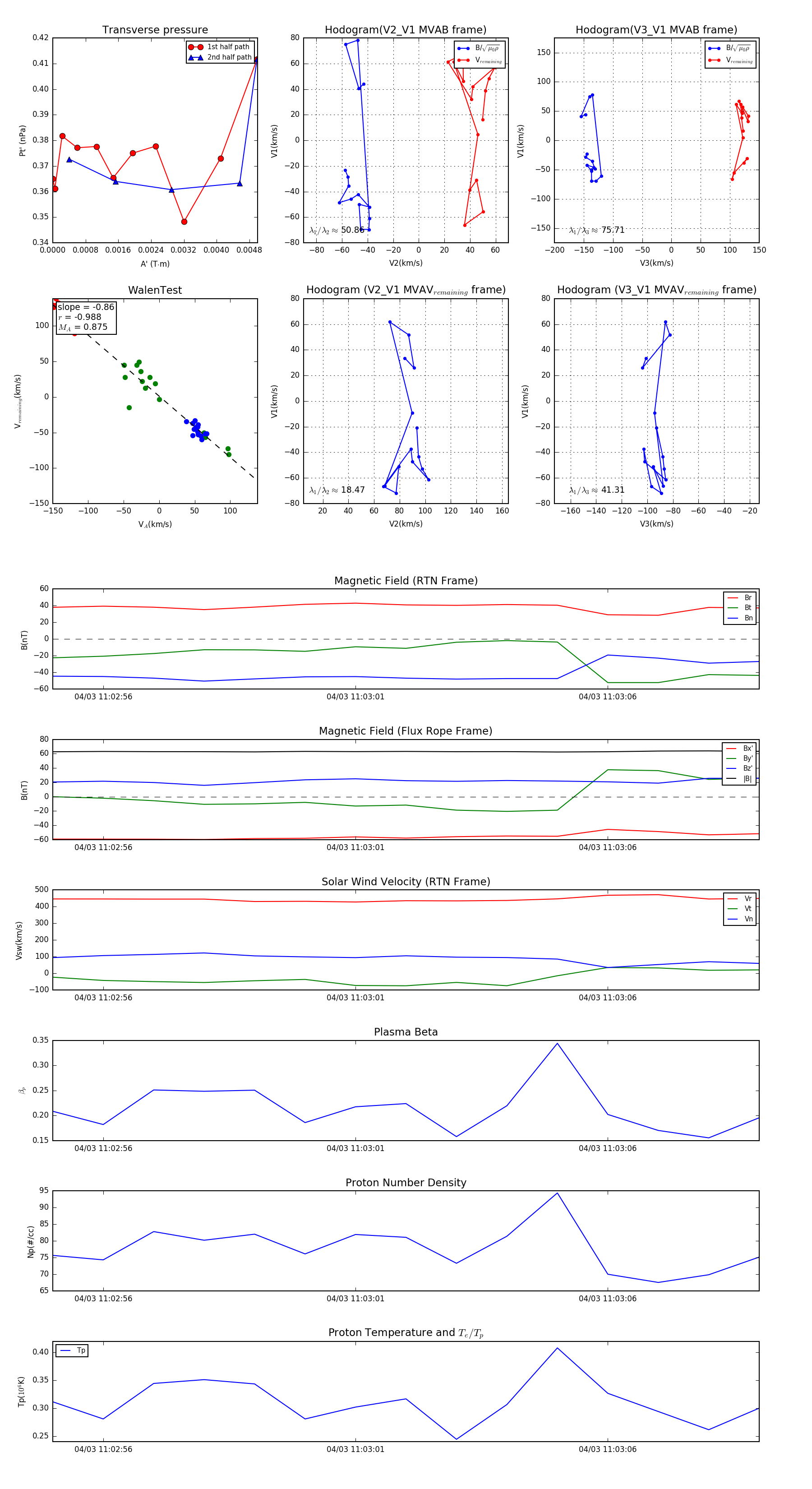
Flux Rope in 2024

Flux Rope Event 2024-04-03 11:02:55 ~ 2024-04-03 11:03:09 (15 seconds)


plot