HOME   LIST
‹–   –›

Flux Rope in 2024

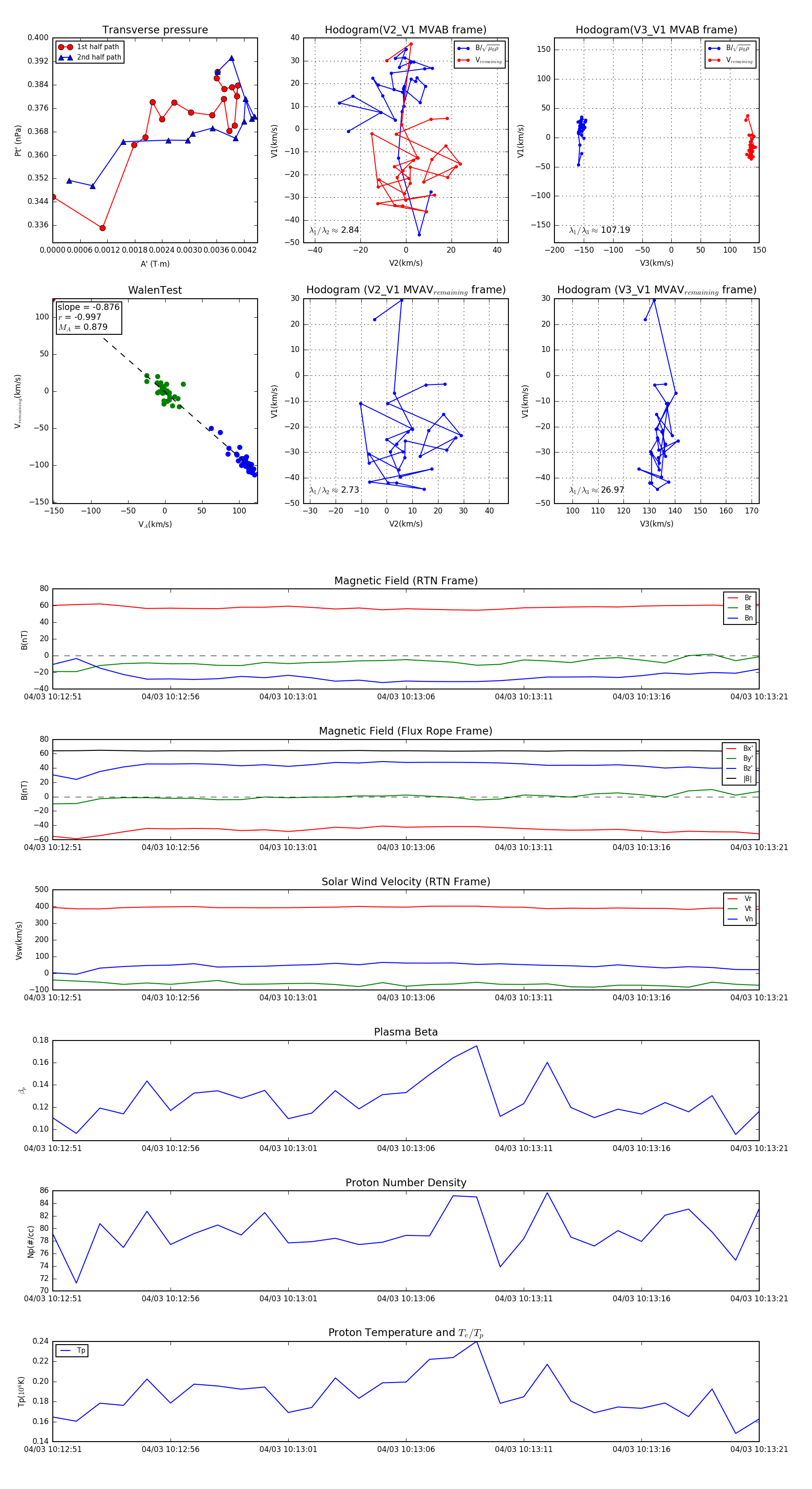
Flux Rope Event 2024-04-03 10:12:51 ~ 2024-04-03 10:13:21 (31 seconds)


plot