HOME   LIST
‹–   –›

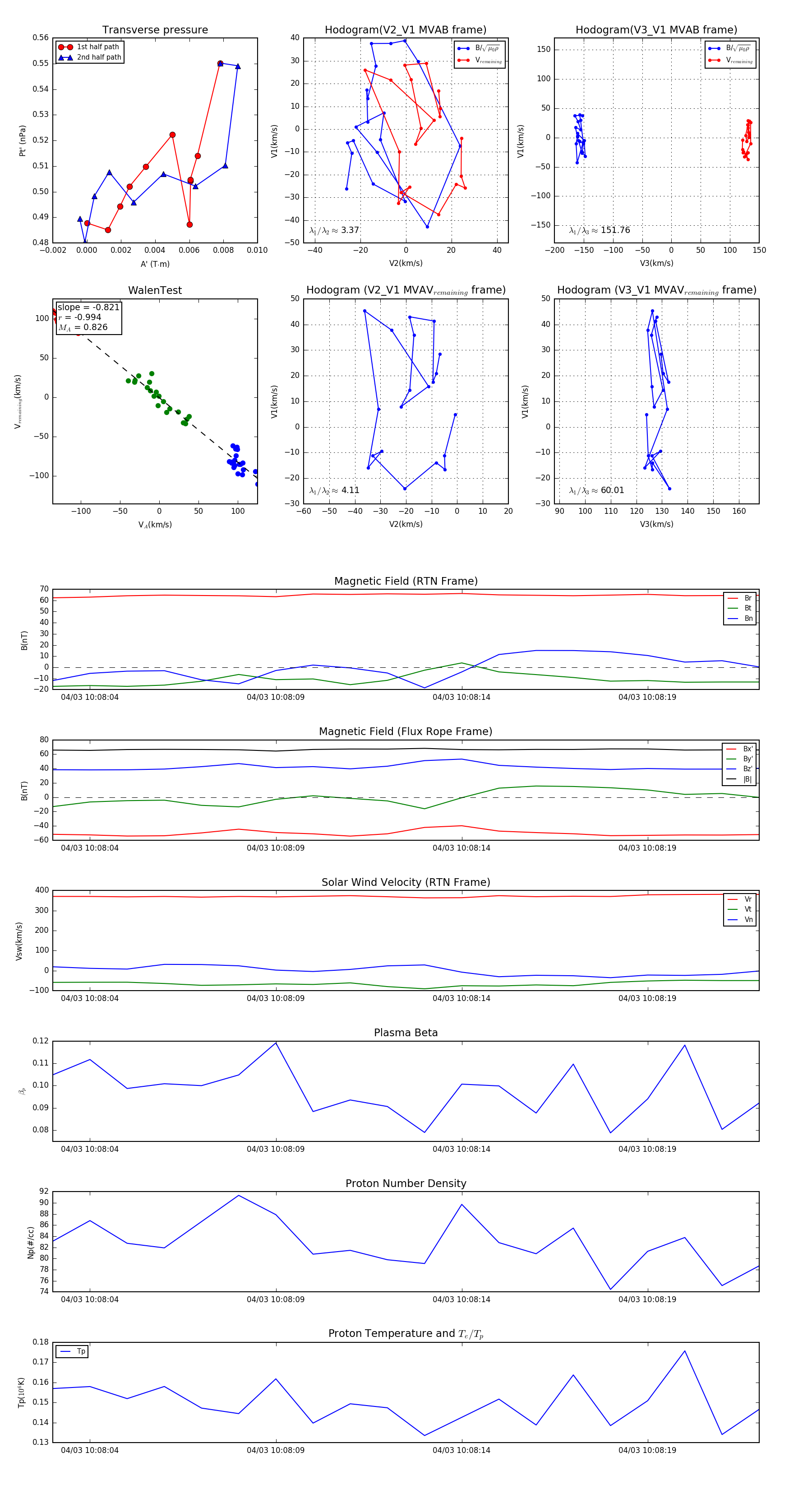
Flux Rope in 2024

Flux Rope Event 2024-04-03 10:08:03 ~ 2024-04-03 10:08:22 (20 seconds)


plot