HOME   LIST
‹–   –›

Flux Rope in 2024

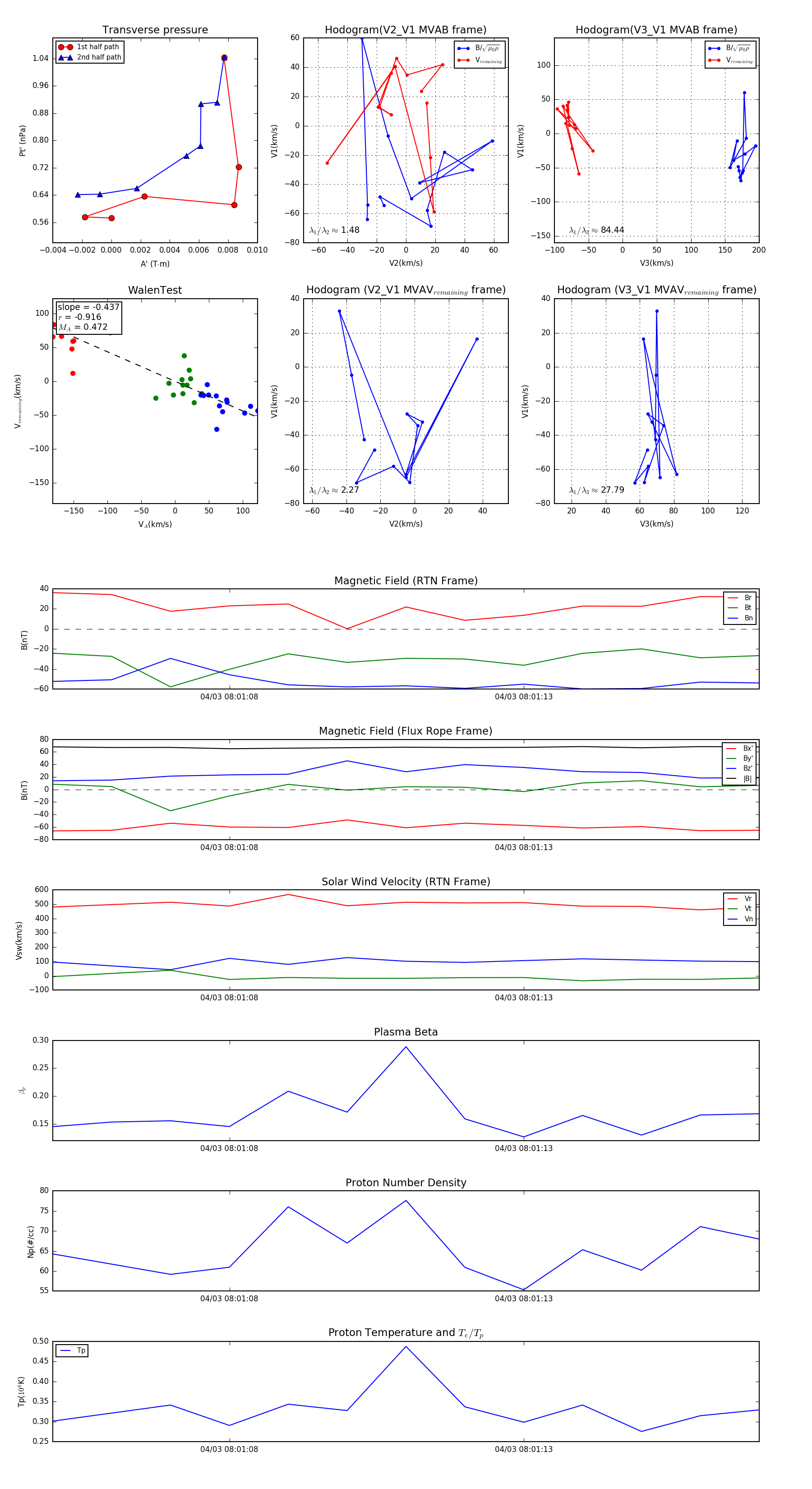
Flux Rope Event 2024-04-03 08:01:05 ~ 2024-04-03 08:01:17 (13 seconds)


plot