HOME   LIST
‹–   –›

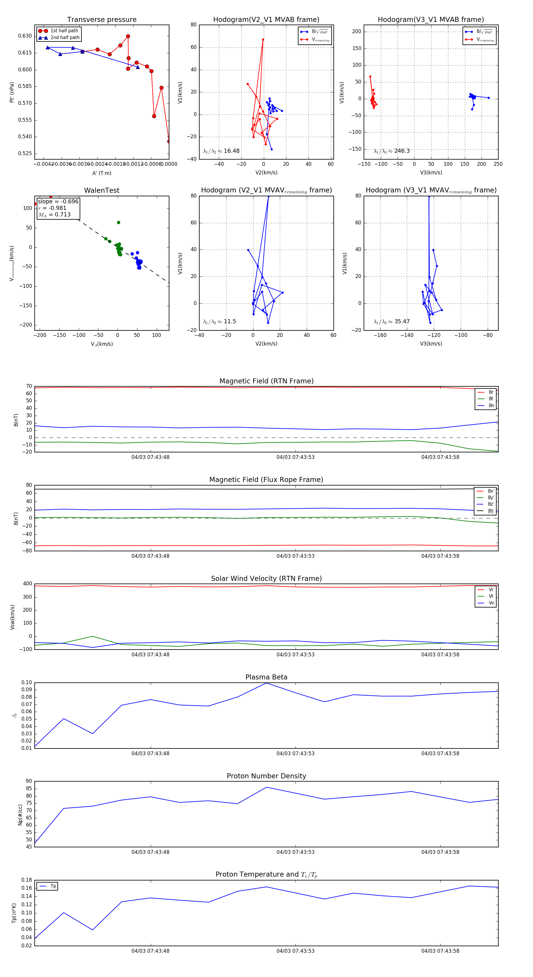
Flux Rope in 2024

Flux Rope Event 2024-04-03 07:43:44 ~ 2024-04-03 07:44:00 (17 seconds)


plot