HOME   LIST
‹–   –›

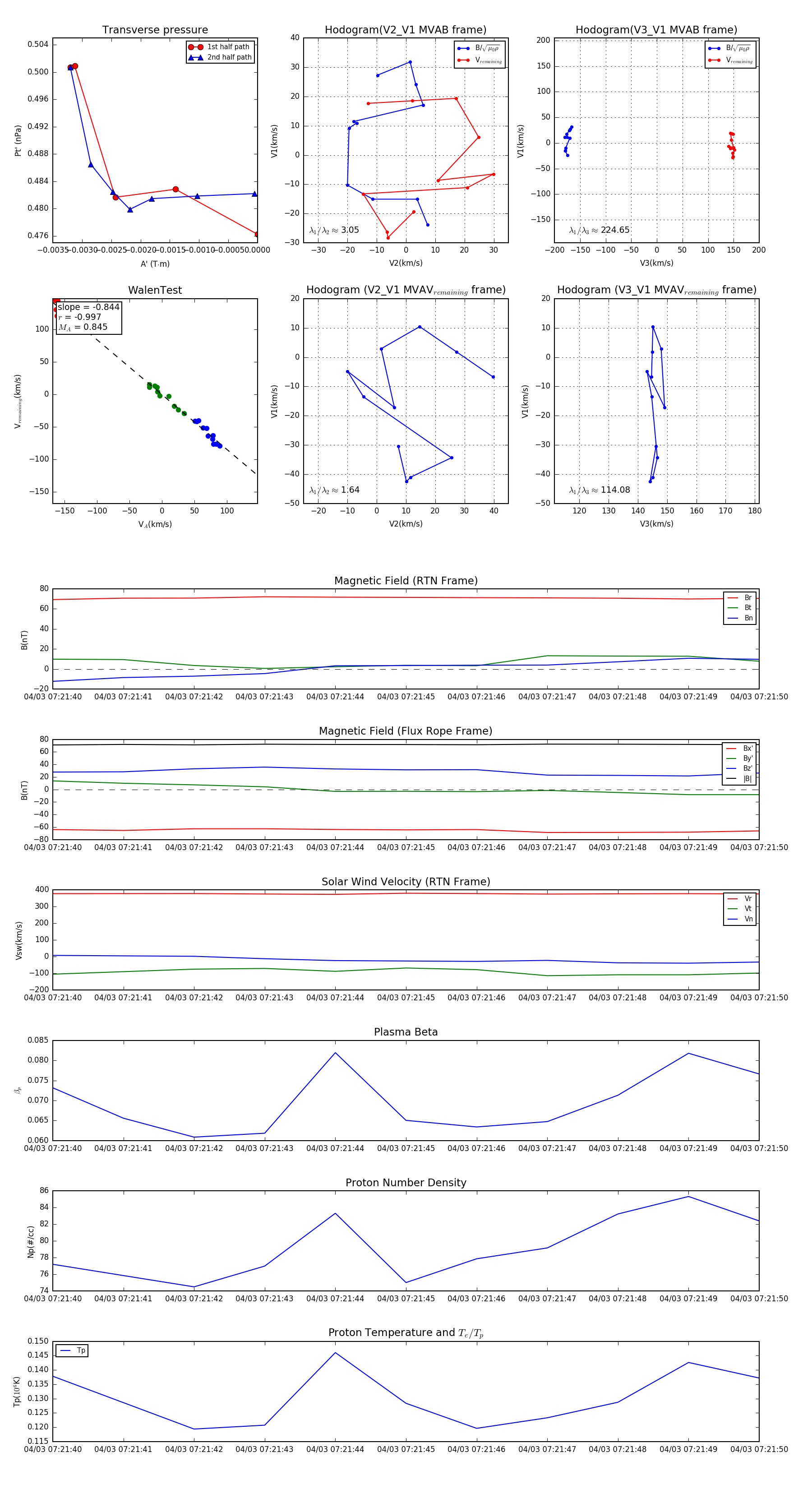
Flux Rope in 2024

Flux Rope Event 2024-04-03 07:21:40 ~ 2024-04-03 07:21:50 (11 seconds)


plot