HOME   LIST
‹–   –›

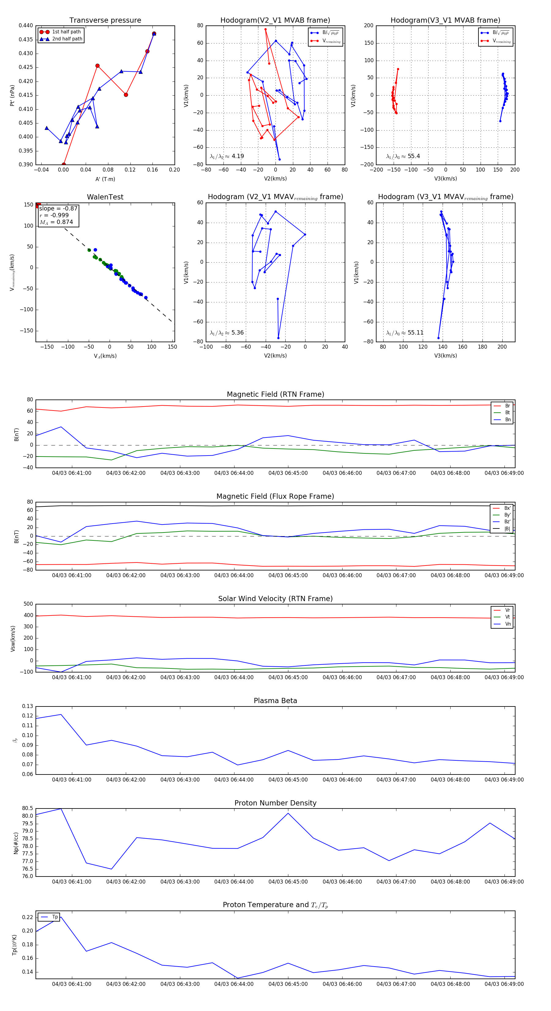
Flux Rope in 2024

Flux Rope Event 2024-04-03 06:40:20 ~ 2024-04-03 06:49:12 (533 seconds)


plot