HOME   LIST
‹–   –›

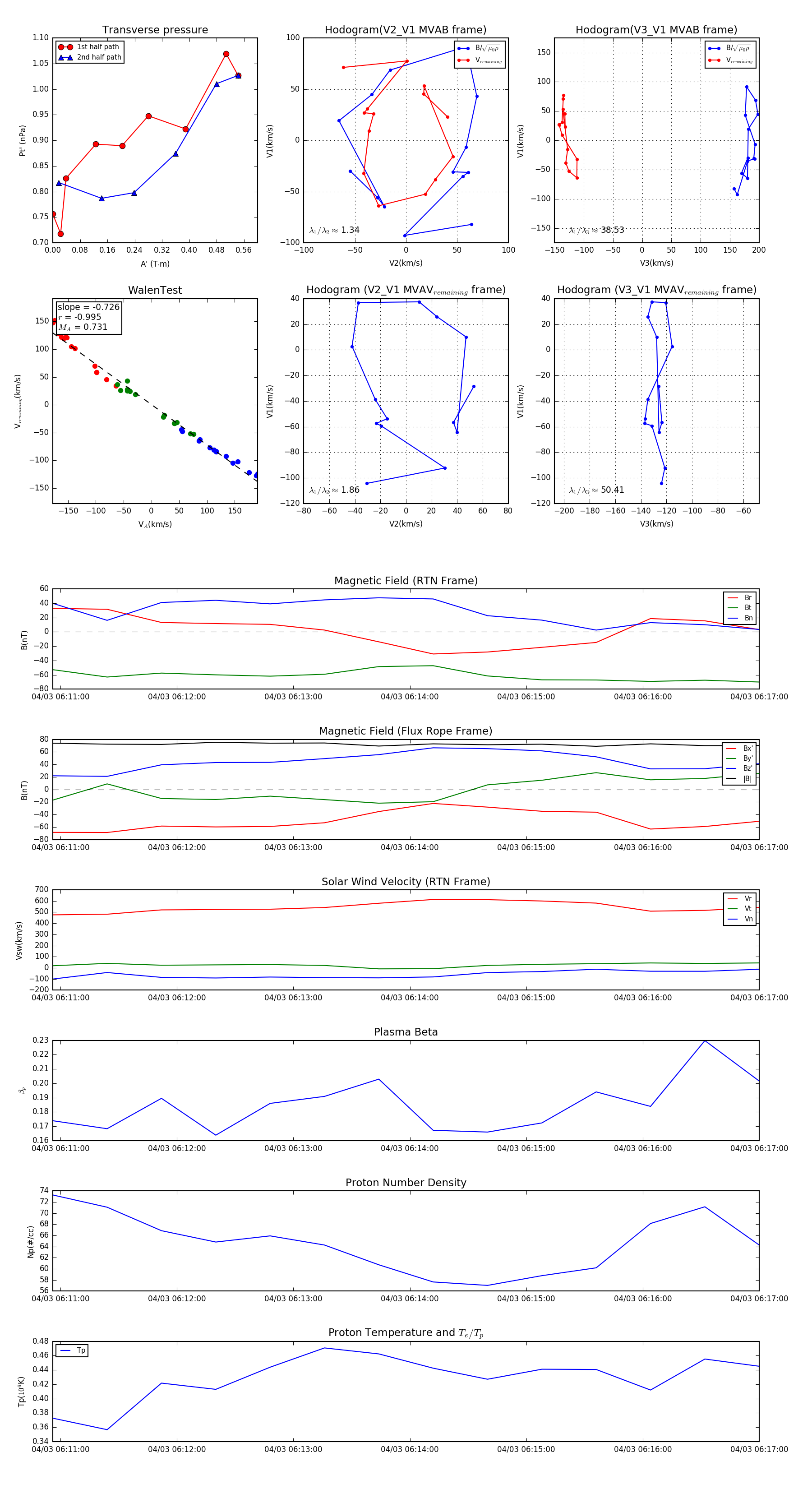
Flux Rope in 2024

Flux Rope Event 2024-04-03 06:10:56 ~ 2024-04-03 06:17:00 (365 seconds)


plot