HOME   LIST
‹–   –›

Flux Rope in 2024

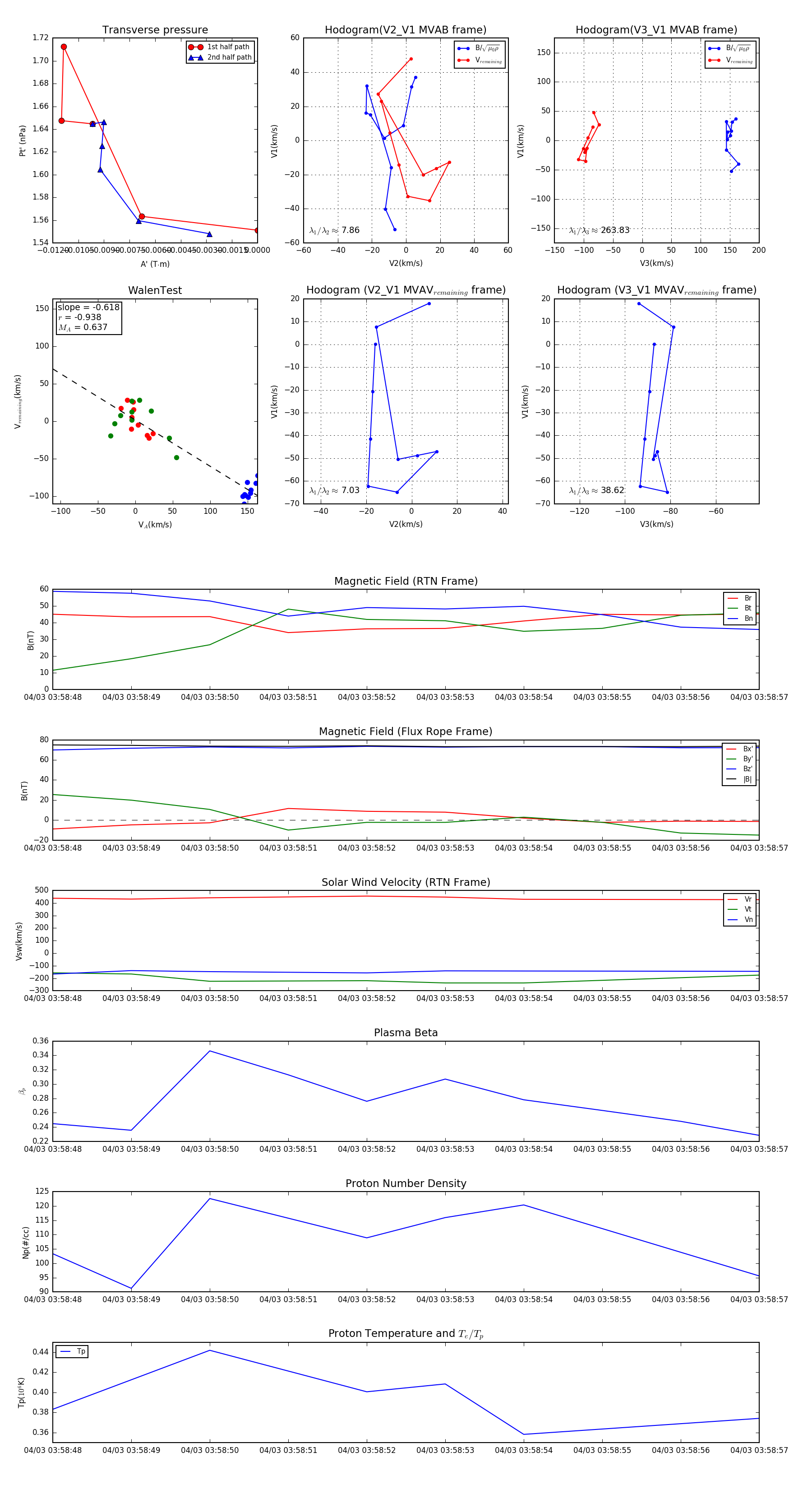
Flux Rope Event 2024-04-03 03:58:48 ~ 2024-04-03 03:58:57 (10 seconds)


plot