HOME   LIST
‹–   –›

Flux Rope in 2024

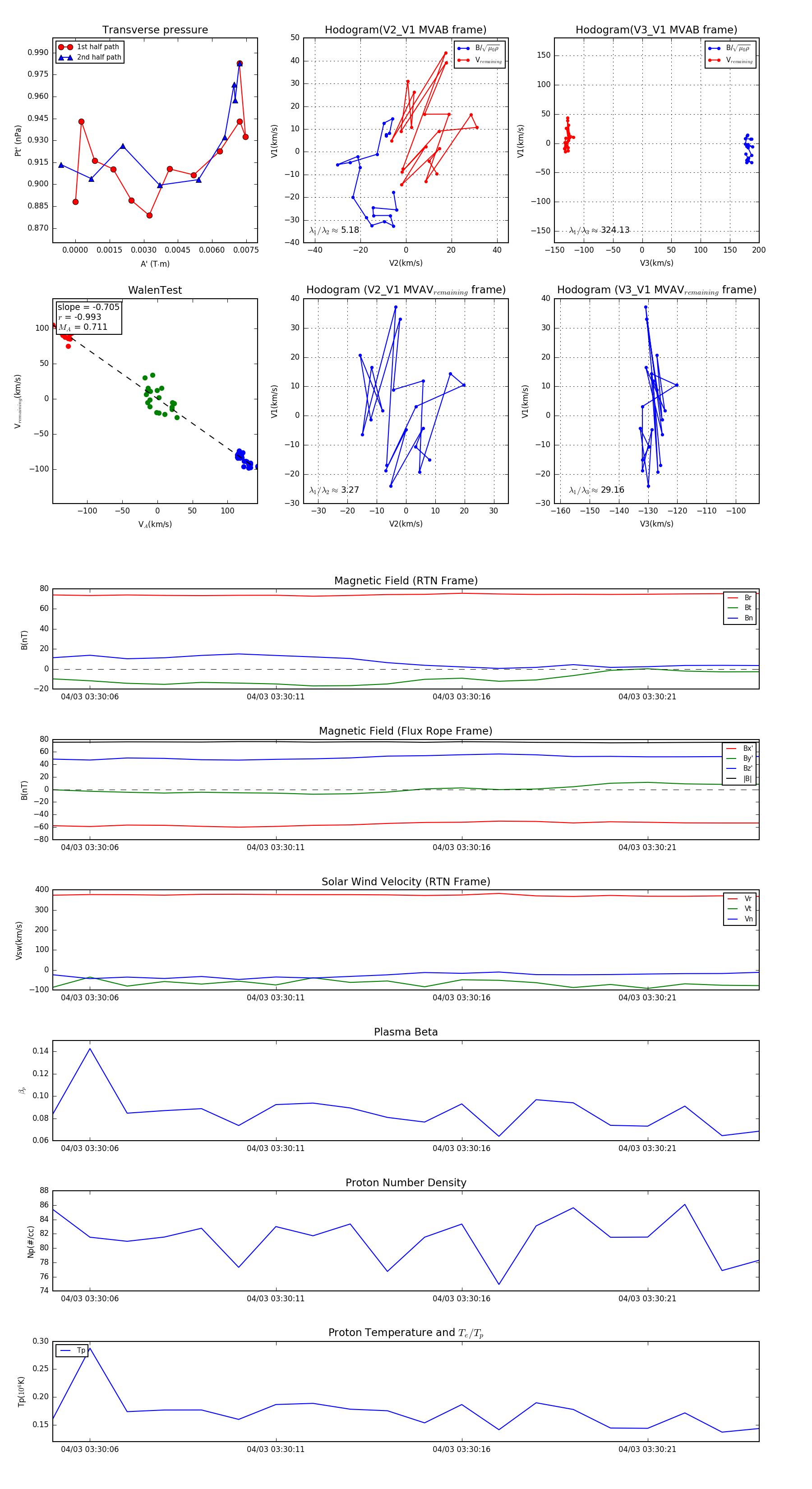
Flux Rope Event 2024-04-03 03:30:05 ~ 2024-04-03 03:30:24 (20 seconds)


plot