HOME   LIST
‹–   –›

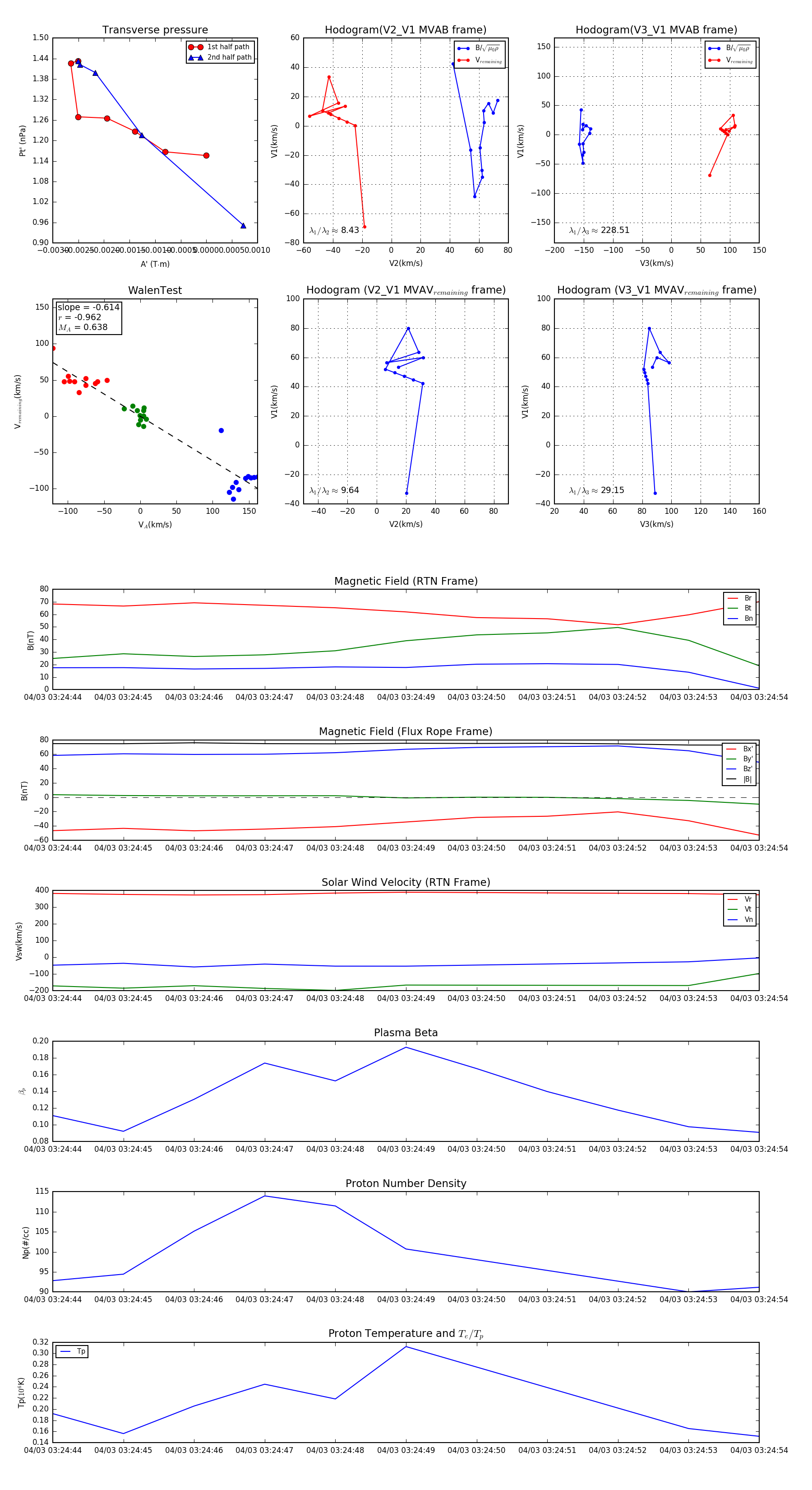
Flux Rope in 2024

Flux Rope Event 2024-04-03 03:24:44 ~ 2024-04-03 03:24:54 (11 seconds)


plot