HOME   LIST
‹–   –›

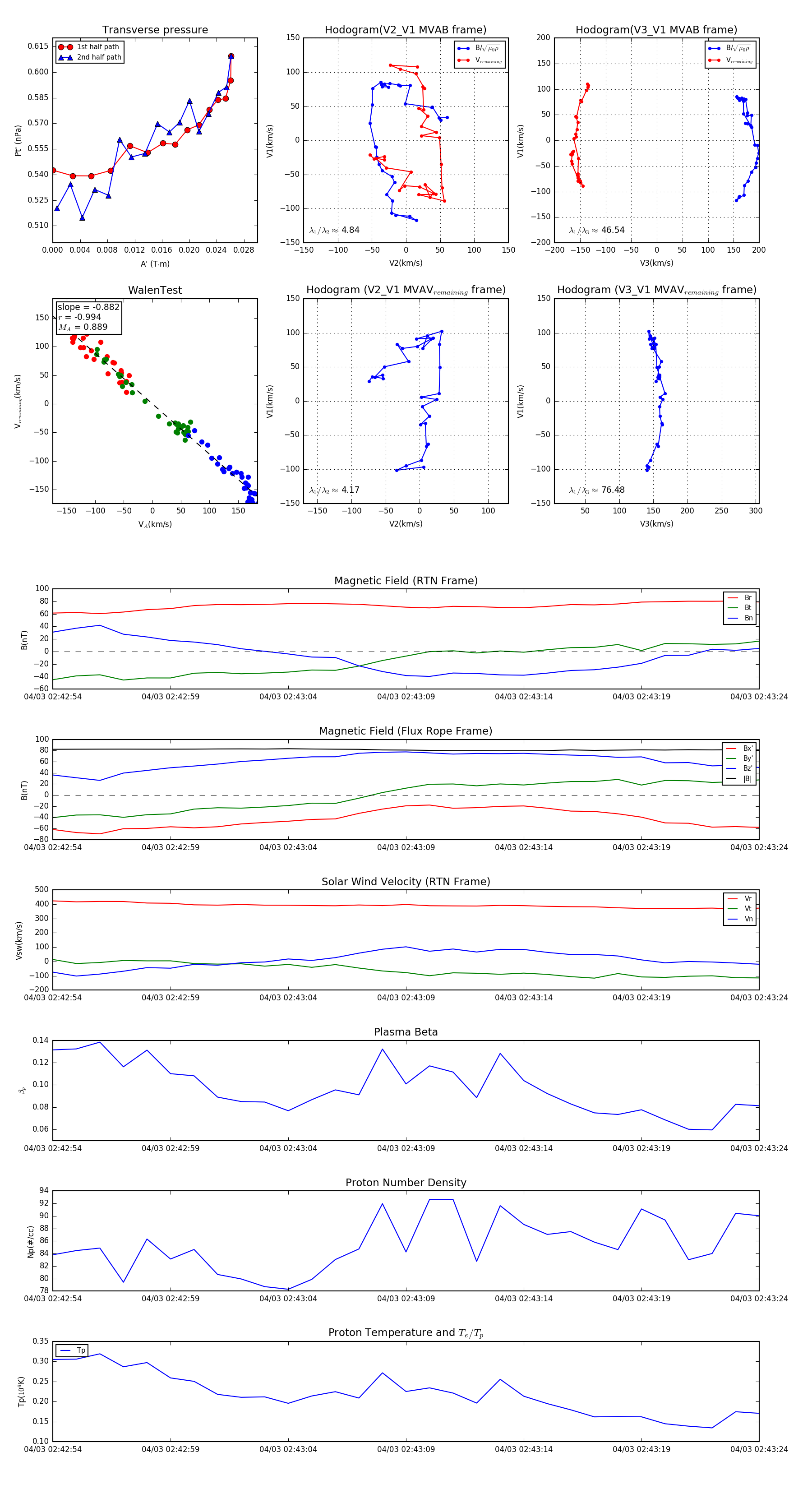
Flux Rope in 2024

Flux Rope Event 2024-04-03 02:42:54 ~ 2024-04-03 02:43:24 (31 seconds)


plot