HOME   LIST
‹–   –›

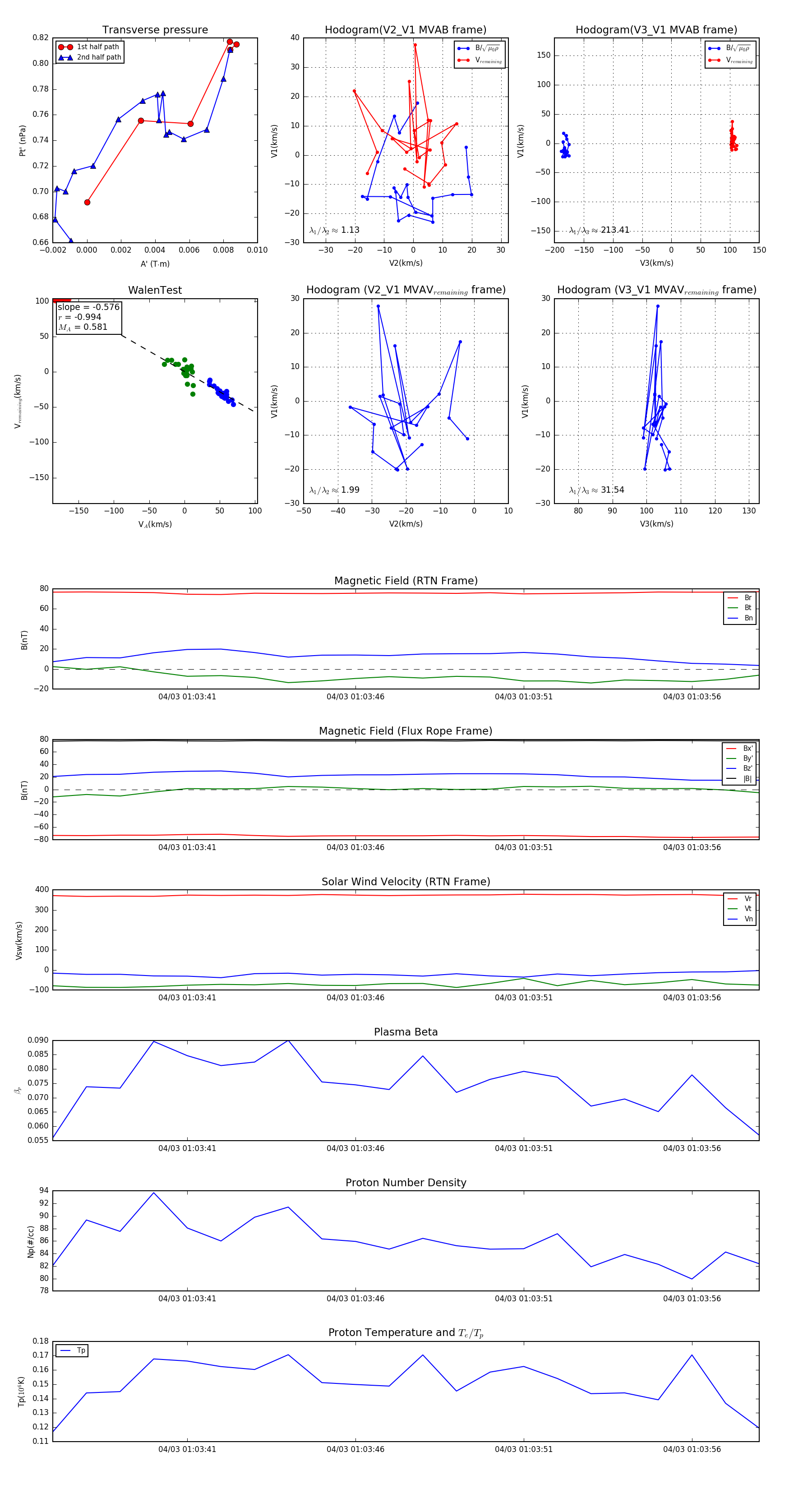
Flux Rope in 2024

Flux Rope Event 2024-04-03 01:03:37 ~ 2024-04-03 01:03:58 (22 seconds)


plot