HOME   LIST
‹–   –›

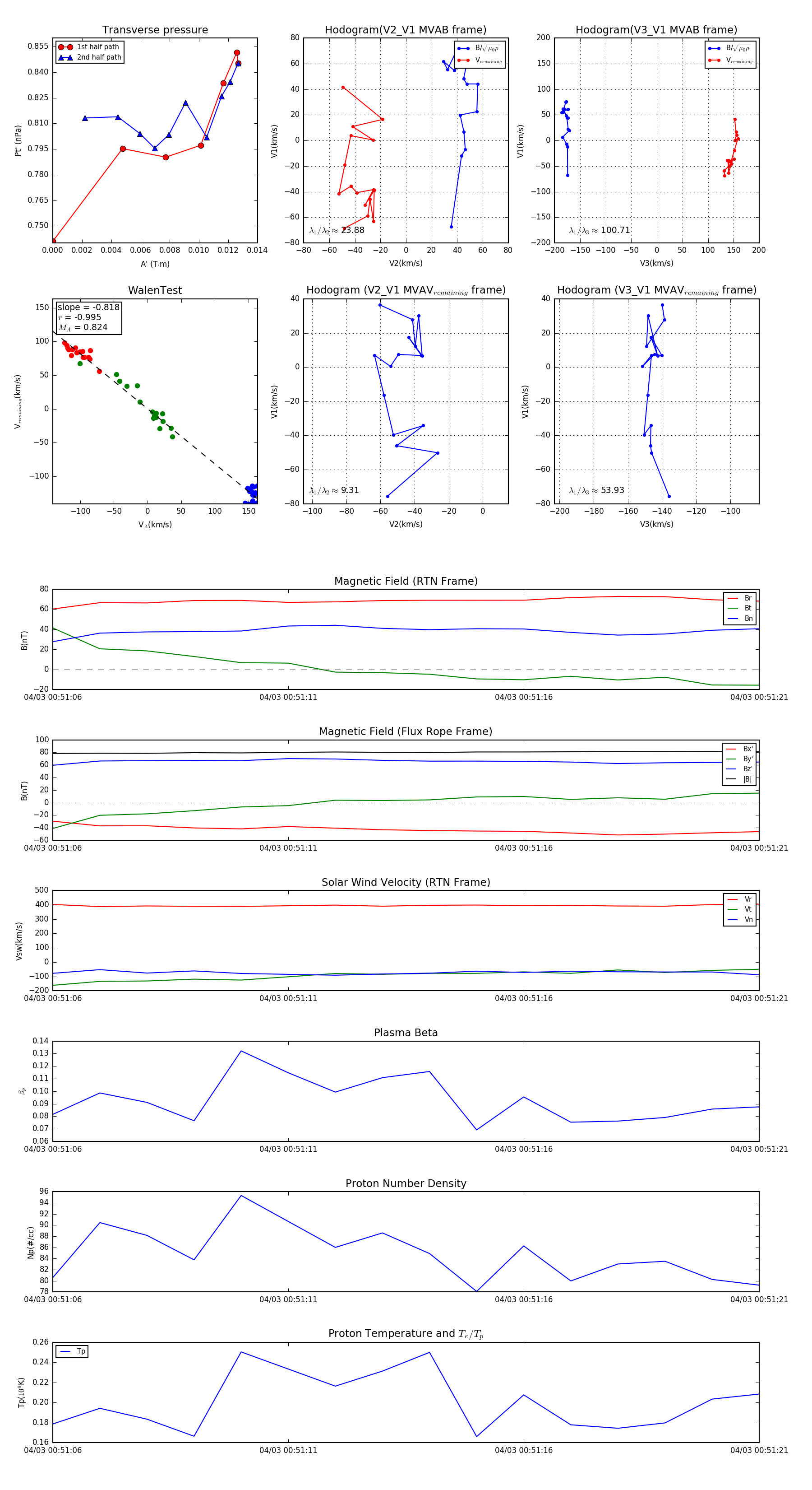
Flux Rope in 2024

Flux Rope Event 2024-04-03 00:51:06 ~ 2024-04-03 00:51:21 (16 seconds)


plot