HOME   LIST
‹–   –›

Flux Rope in 2024

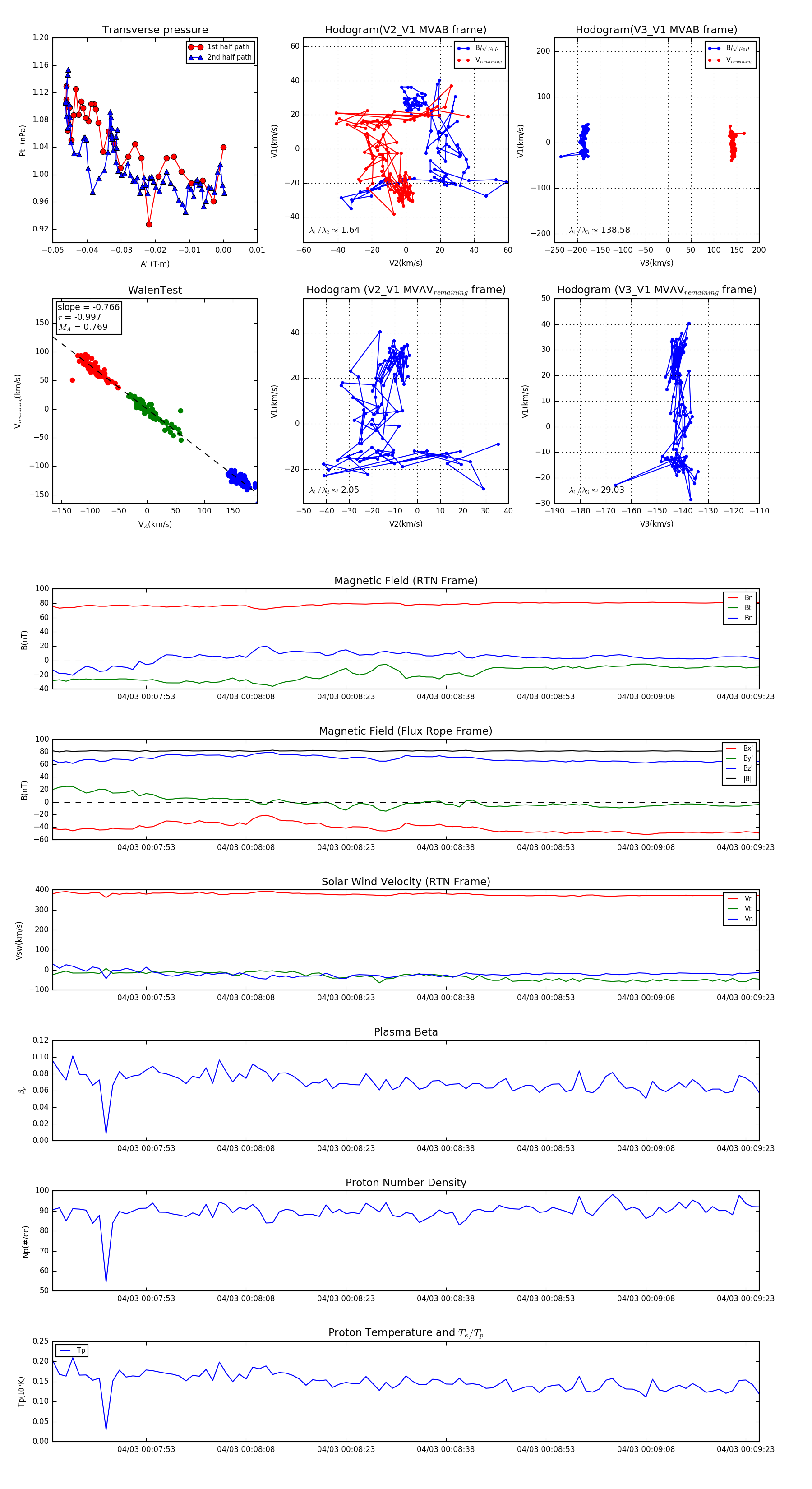
Flux Rope Event 2024-04-03 00:07:39 ~ 2024-04-03 00:09:25 (107 seconds)


plot