HOME   LIST
‹–   –›

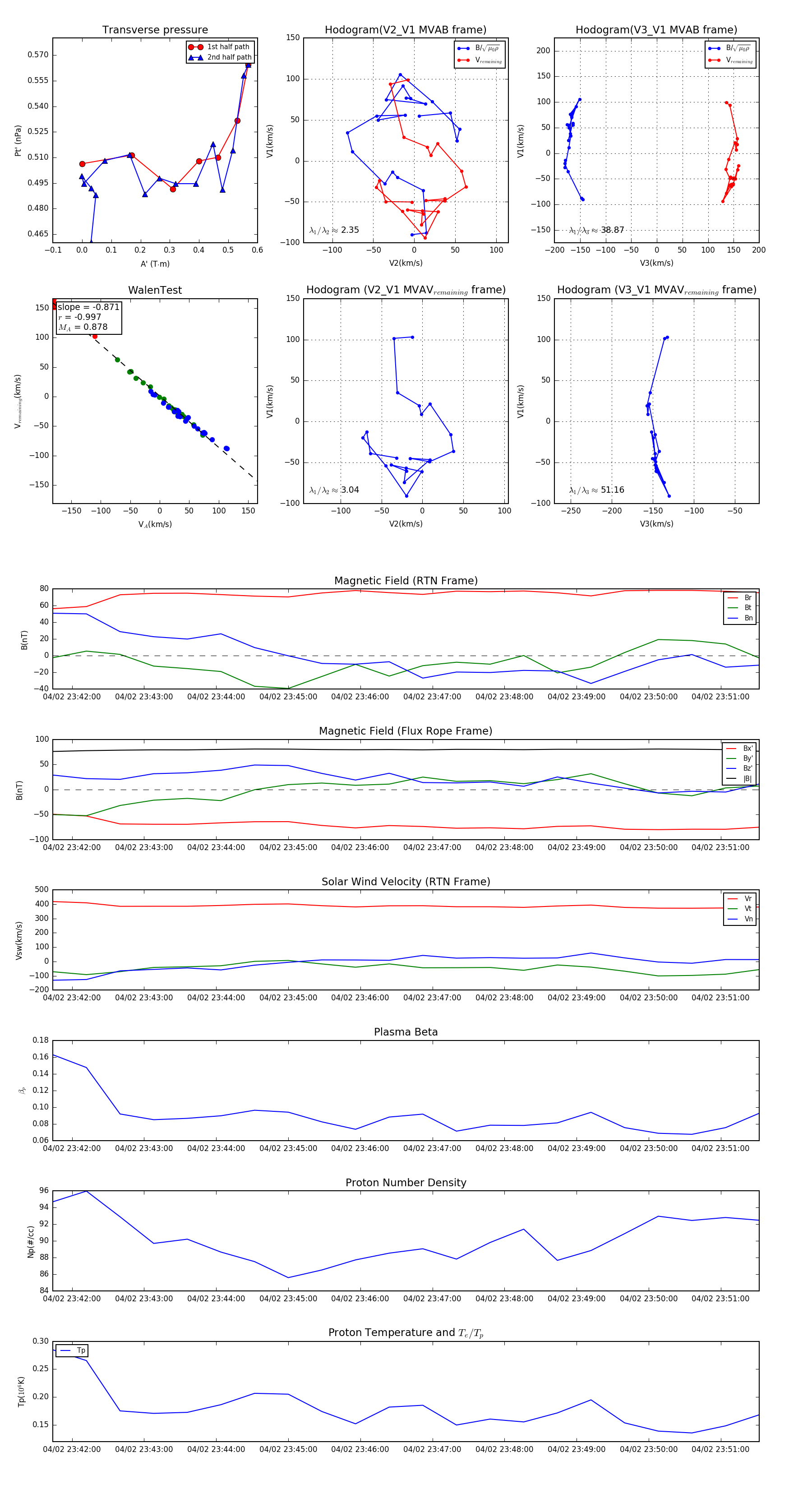
Flux Rope in 2024

Flux Rope Event 2024-04-02 23:41:44 ~ 2024-04-02 23:51:32 (589 seconds)


plot