HOME   LIST
‹–   –›

Flux Rope in 2024

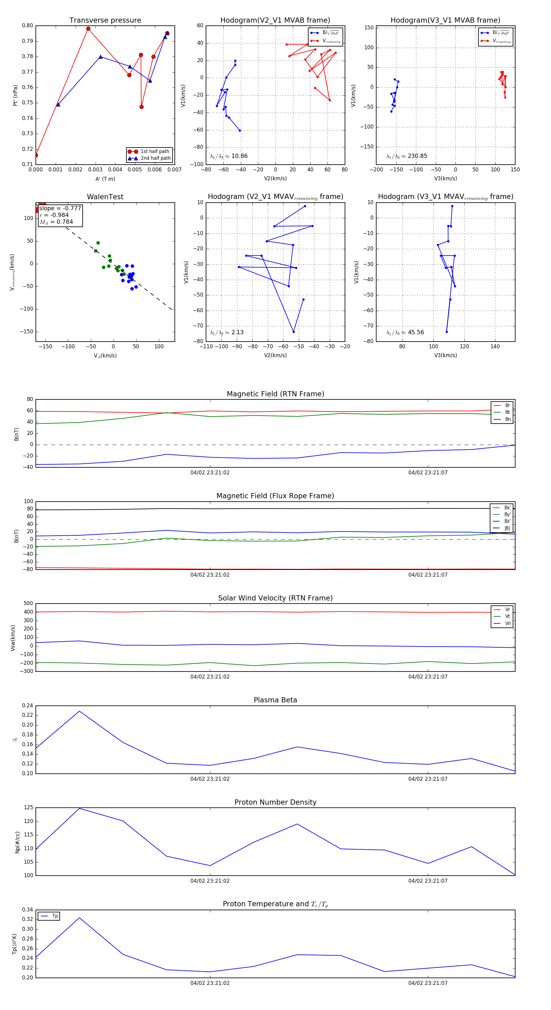
Flux Rope Event 2024-04-02 23:20:58 ~ 2024-04-02 23:21:09 (12 seconds)


plot