HOME   LIST
‹–   –›

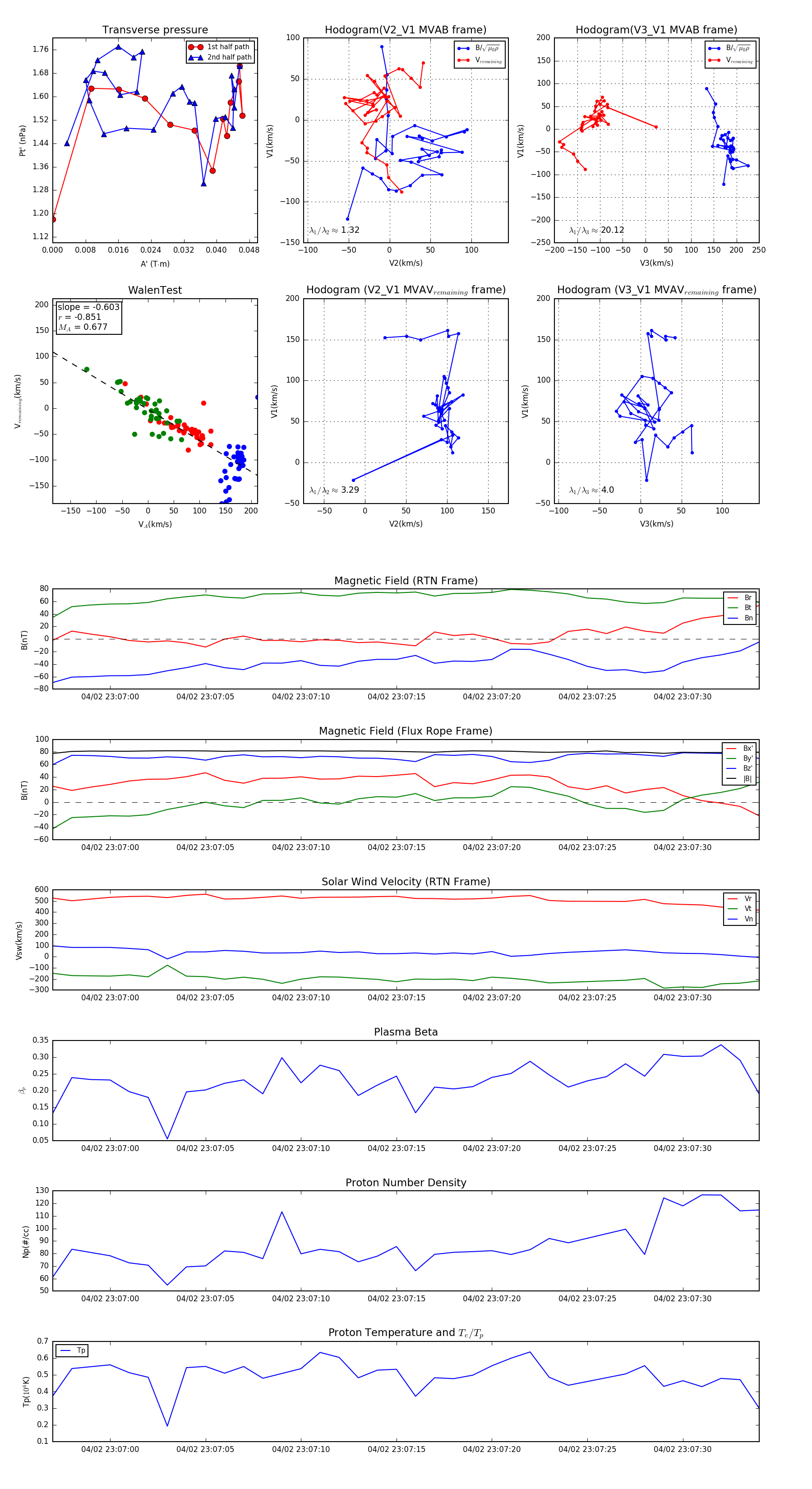
Flux Rope in 2024

Flux Rope Event 2024-04-02 23:06:57 ~ 2024-04-02 23:07:34 (38 seconds)


plot