HOME   LIST
‹–   –›

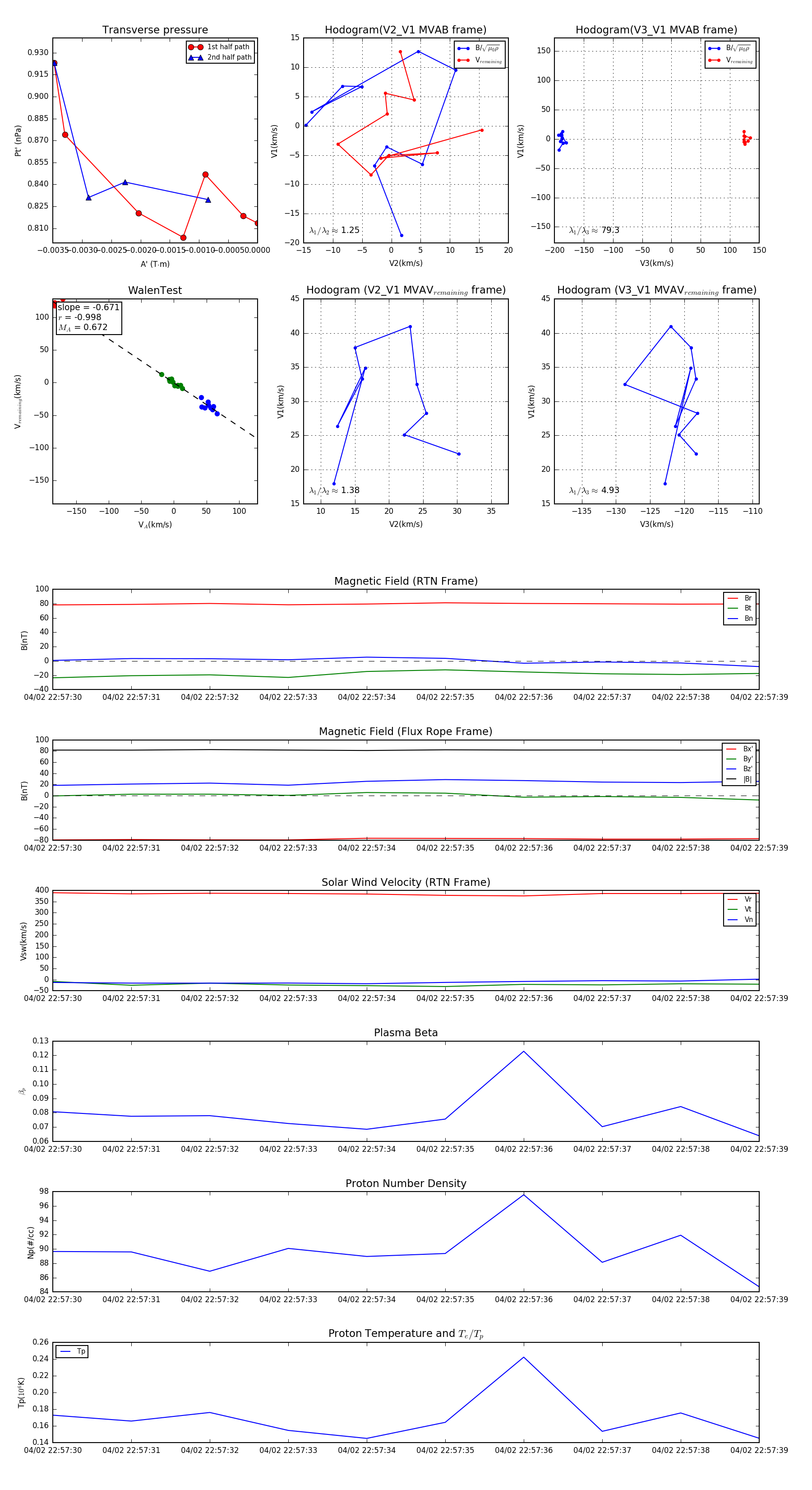
Flux Rope in 2024

Flux Rope Event 2024-04-02 22:57:30 ~ 2024-04-02 22:57:39 (10 seconds)


plot