HOME   LIST
‹–   –›

Flux Rope in 2024

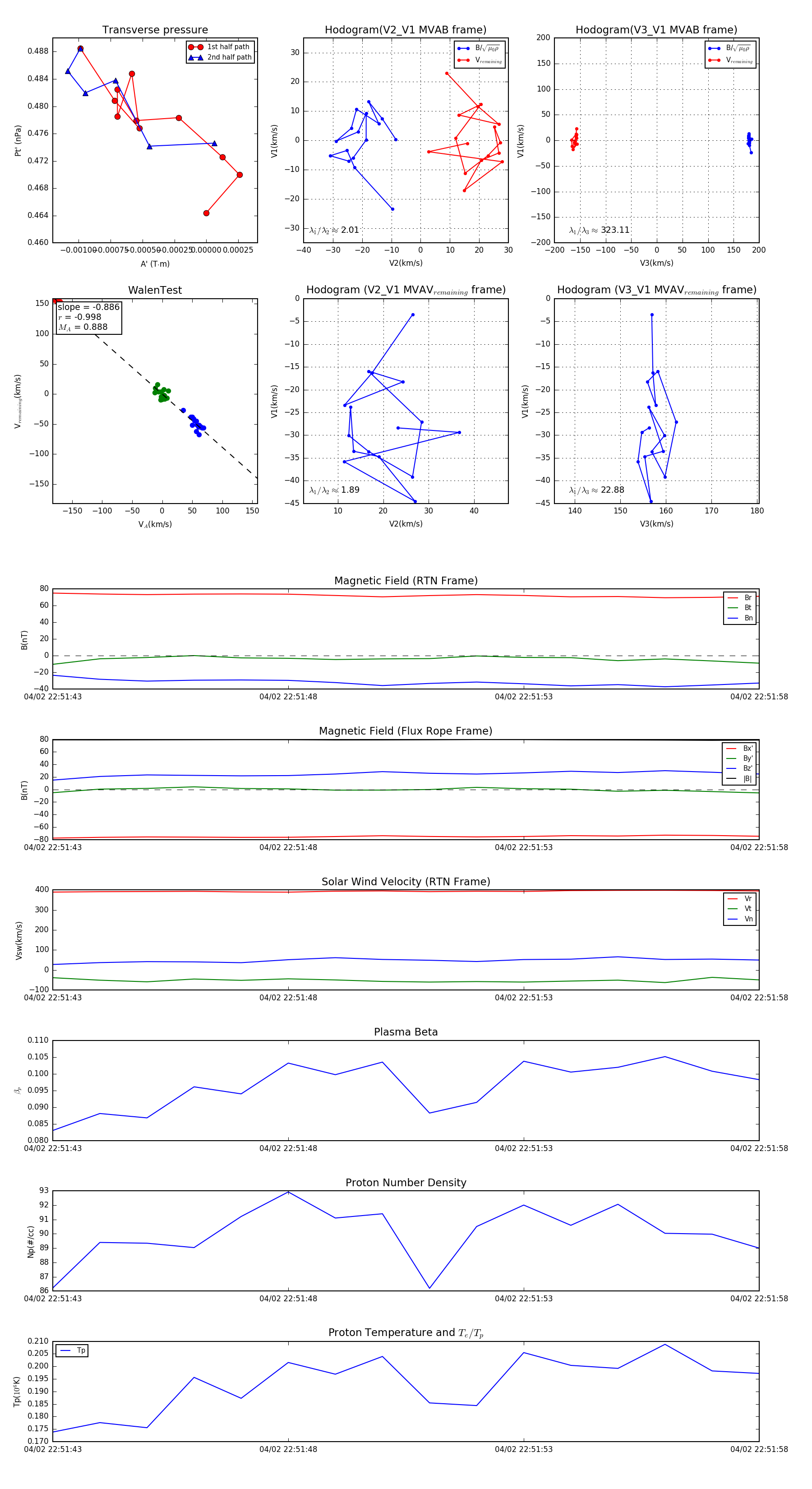
Flux Rope Event 2024-04-02 22:51:43 ~ 2024-04-02 22:51:58 (16 seconds)


plot