HOME   LIST
‹–   –›

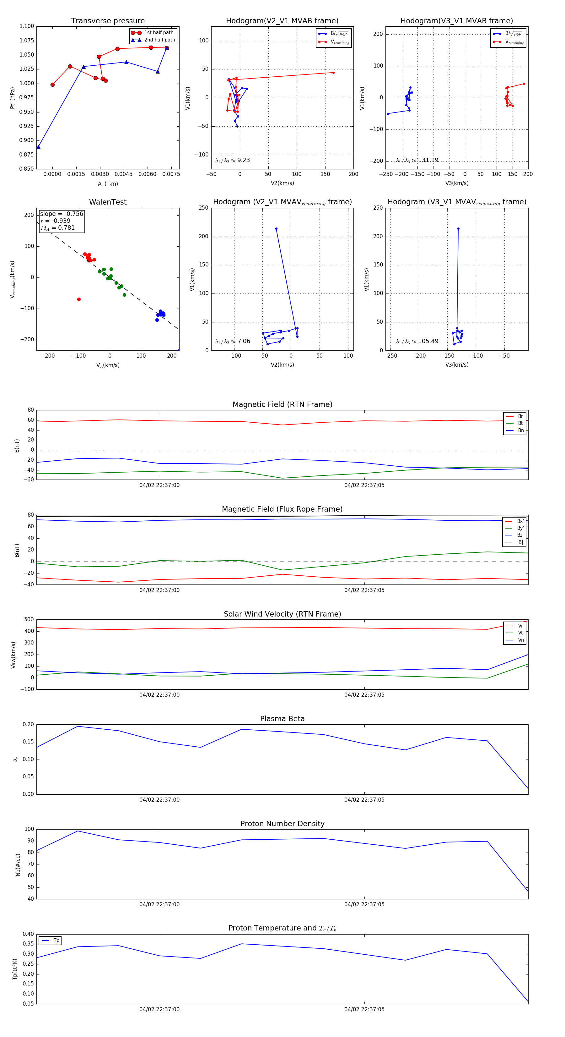
Flux Rope in 2024

Flux Rope Event 2024-04-02 22:36:57 ~ 2024-04-02 22:37:09 (13 seconds)


plot