HOME   LIST
‹–   –›

Flux Rope in 2024

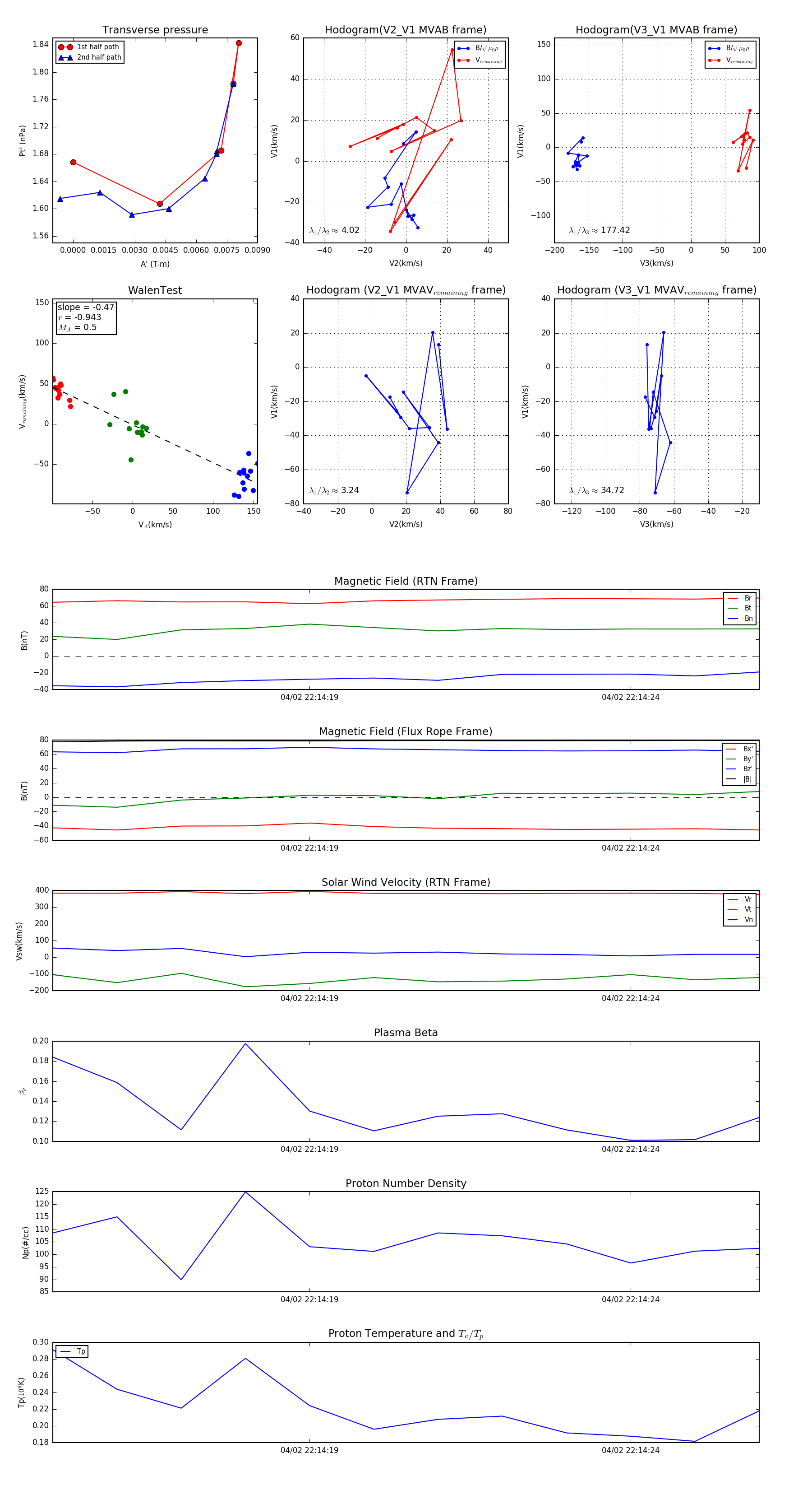
Flux Rope Event 2024-04-02 22:14:15 ~ 2024-04-02 22:14:26 (12 seconds)


plot