HOME   LIST
‹–   –›

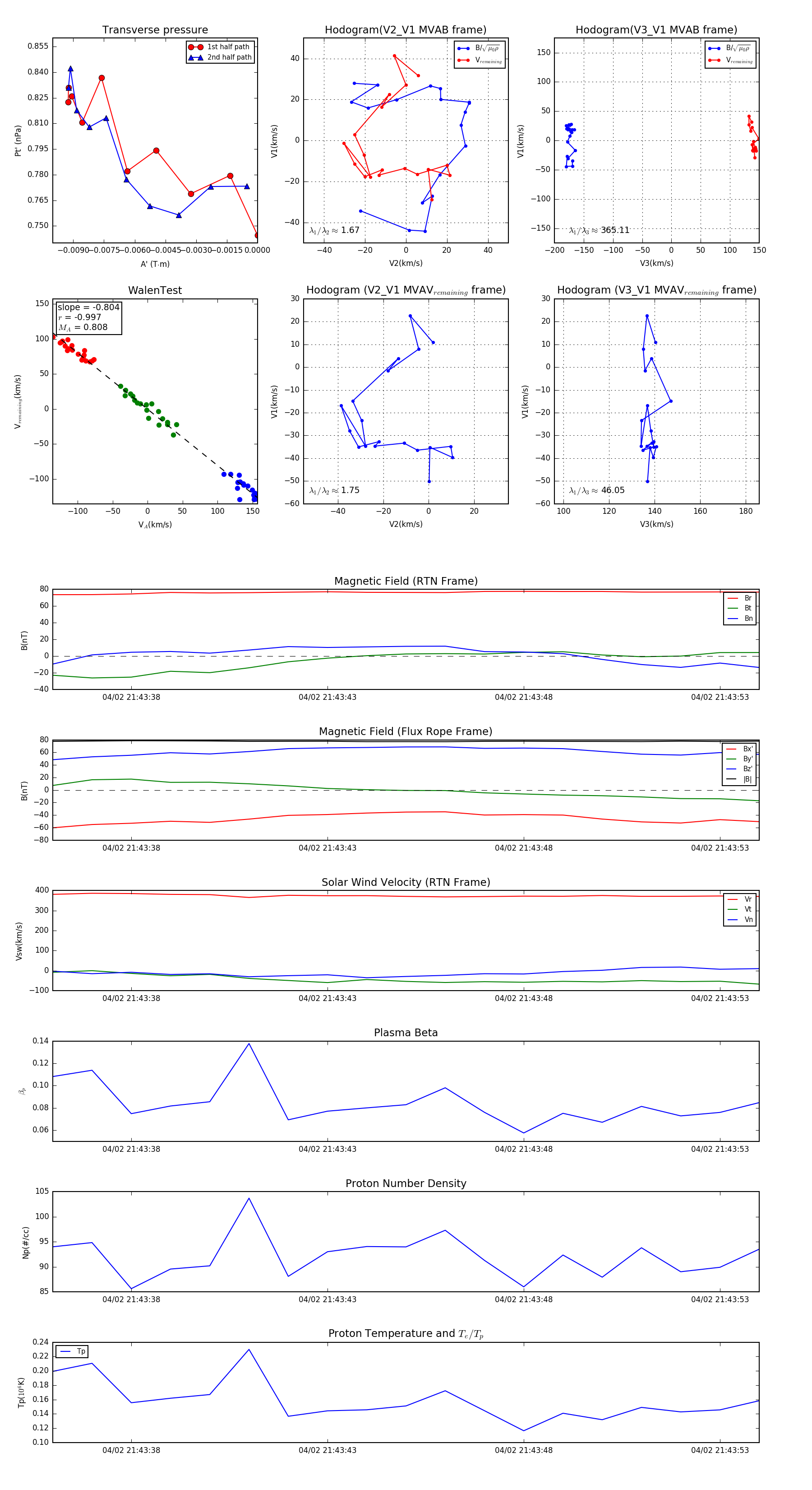
Flux Rope in 2024

Flux Rope Event 2024-04-02 21:43:36 ~ 2024-04-02 21:43:54 (19 seconds)


plot