HOME   LIST
‹–   –›

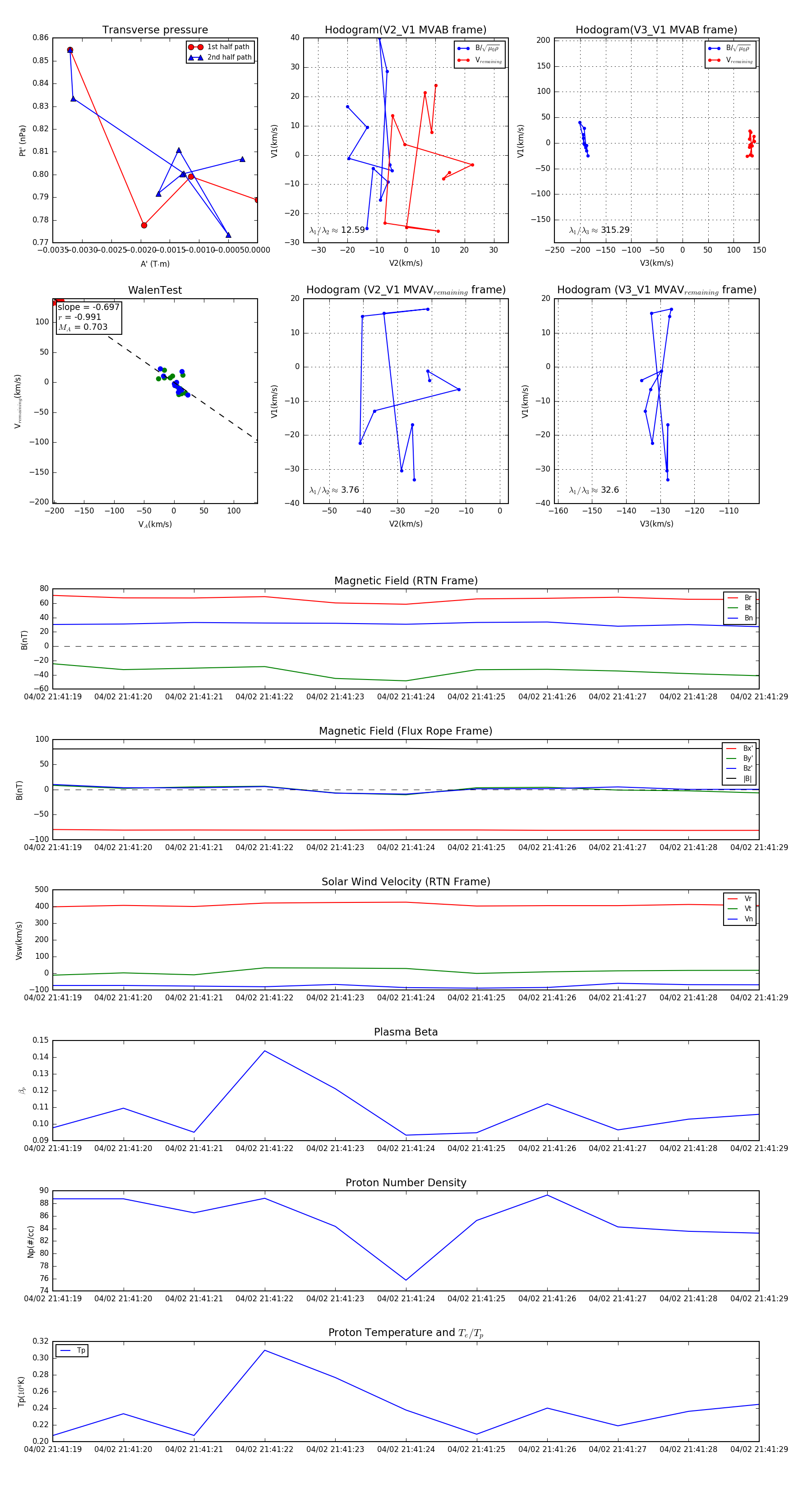
Flux Rope in 2024

Flux Rope Event 2024-04-02 21:41:19 ~ 2024-04-02 21:41:29 (11 seconds)


plot