HOME   LIST
‹–   –›

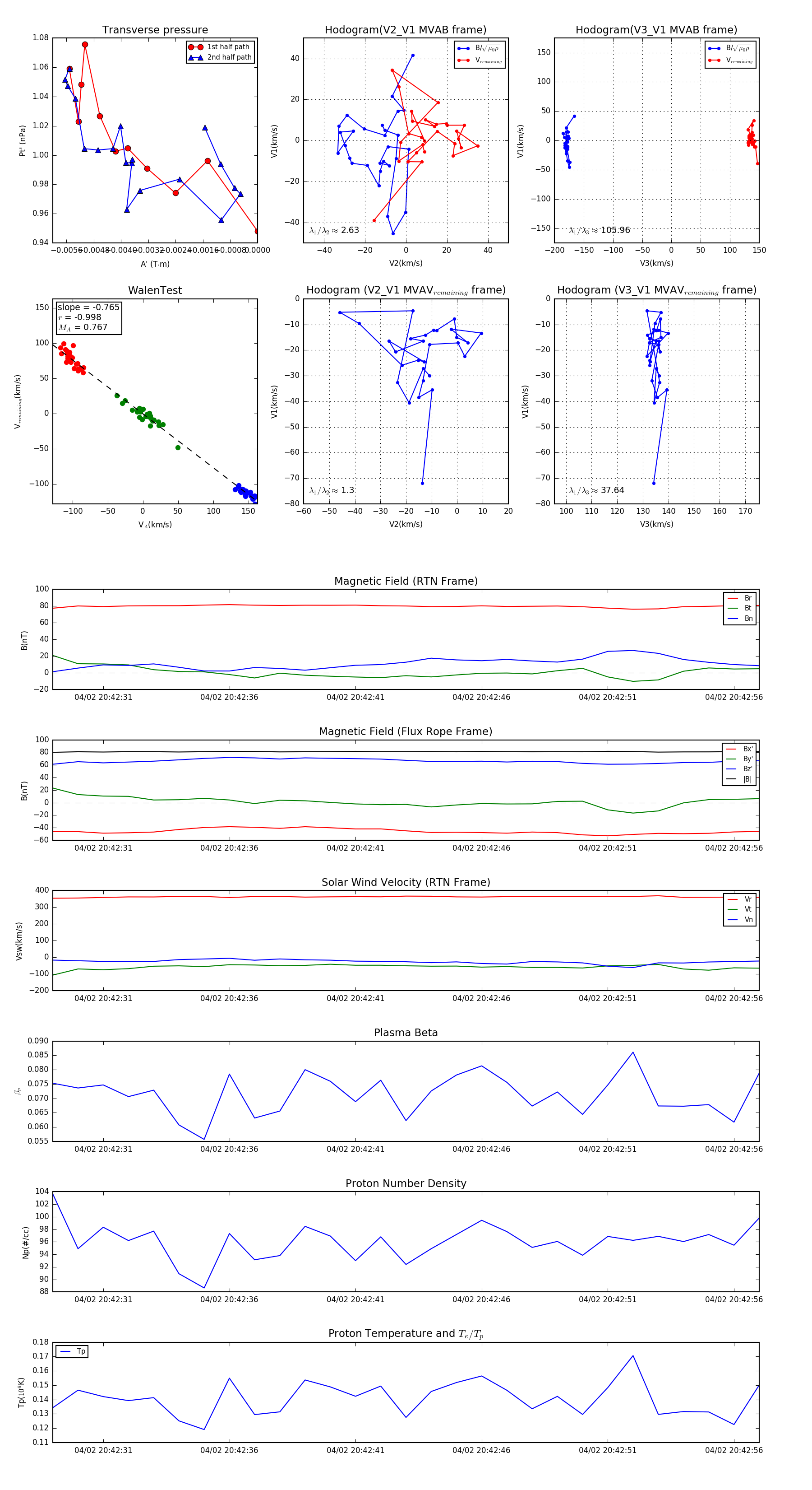
Flux Rope in 2024

Flux Rope Event 2024-04-02 20:42:29 ~ 2024-04-02 20:42:57 (29 seconds)


plot