HOME   LIST
‹–   –›

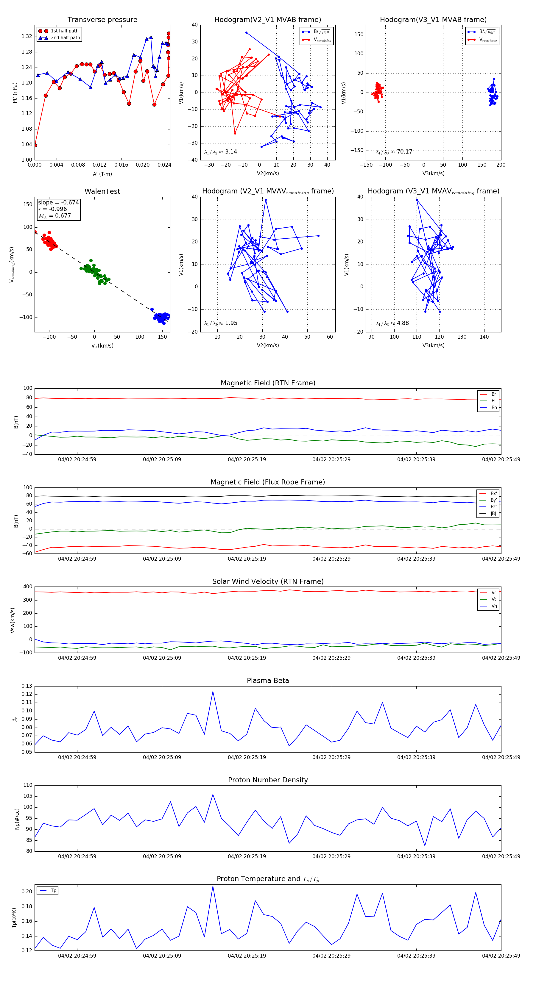
Flux Rope in 2024

Flux Rope Event 2024-04-02 20:24:54 ~ 2024-04-02 20:25:49 (56 seconds)


plot