HOME   LIST
‹–   –›

Flux Rope in 2024

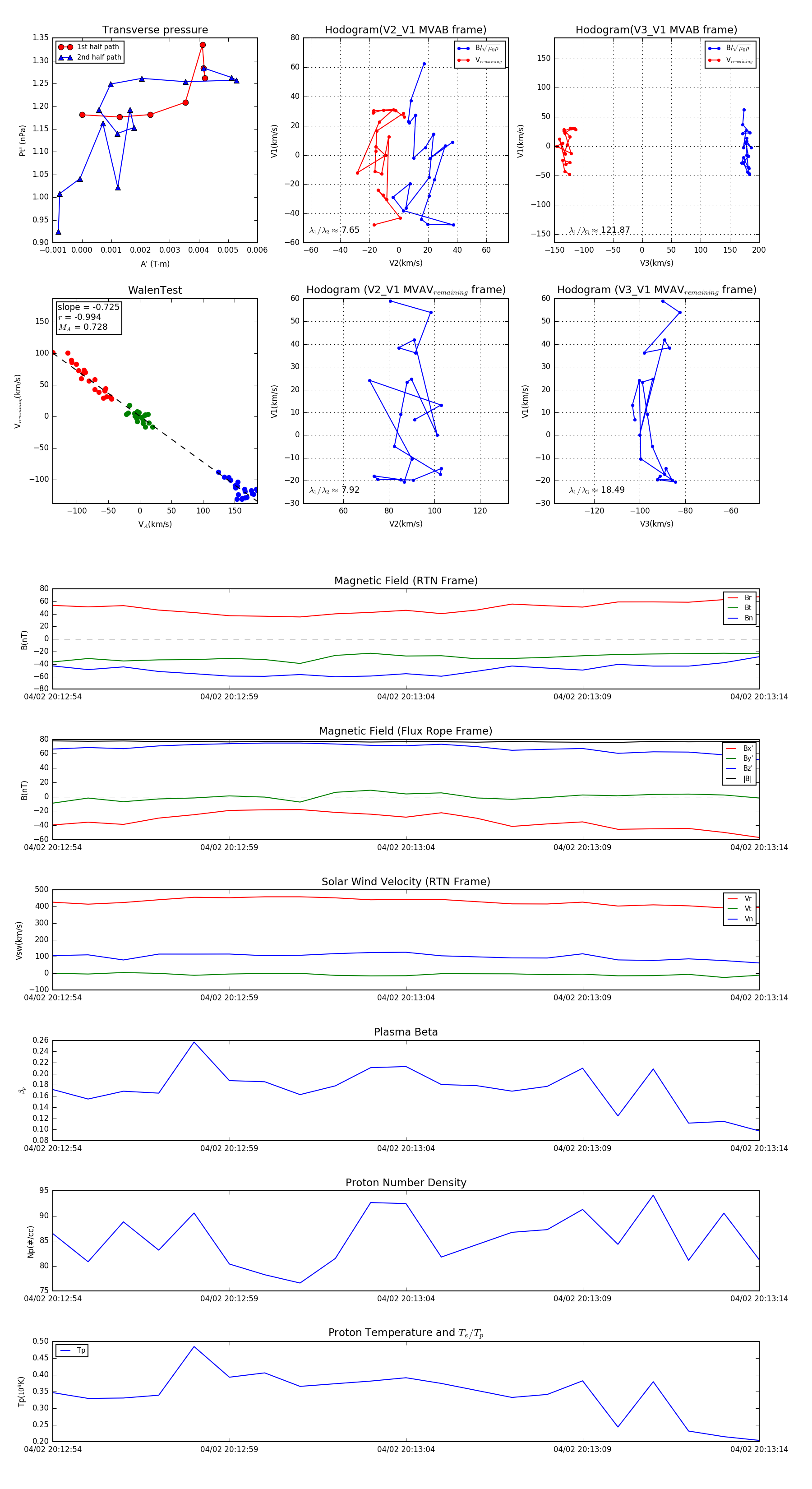
Flux Rope Event 2024-04-02 20:12:54 ~ 2024-04-02 20:13:14 (21 seconds)


plot