HOME   LIST
‹–   –›

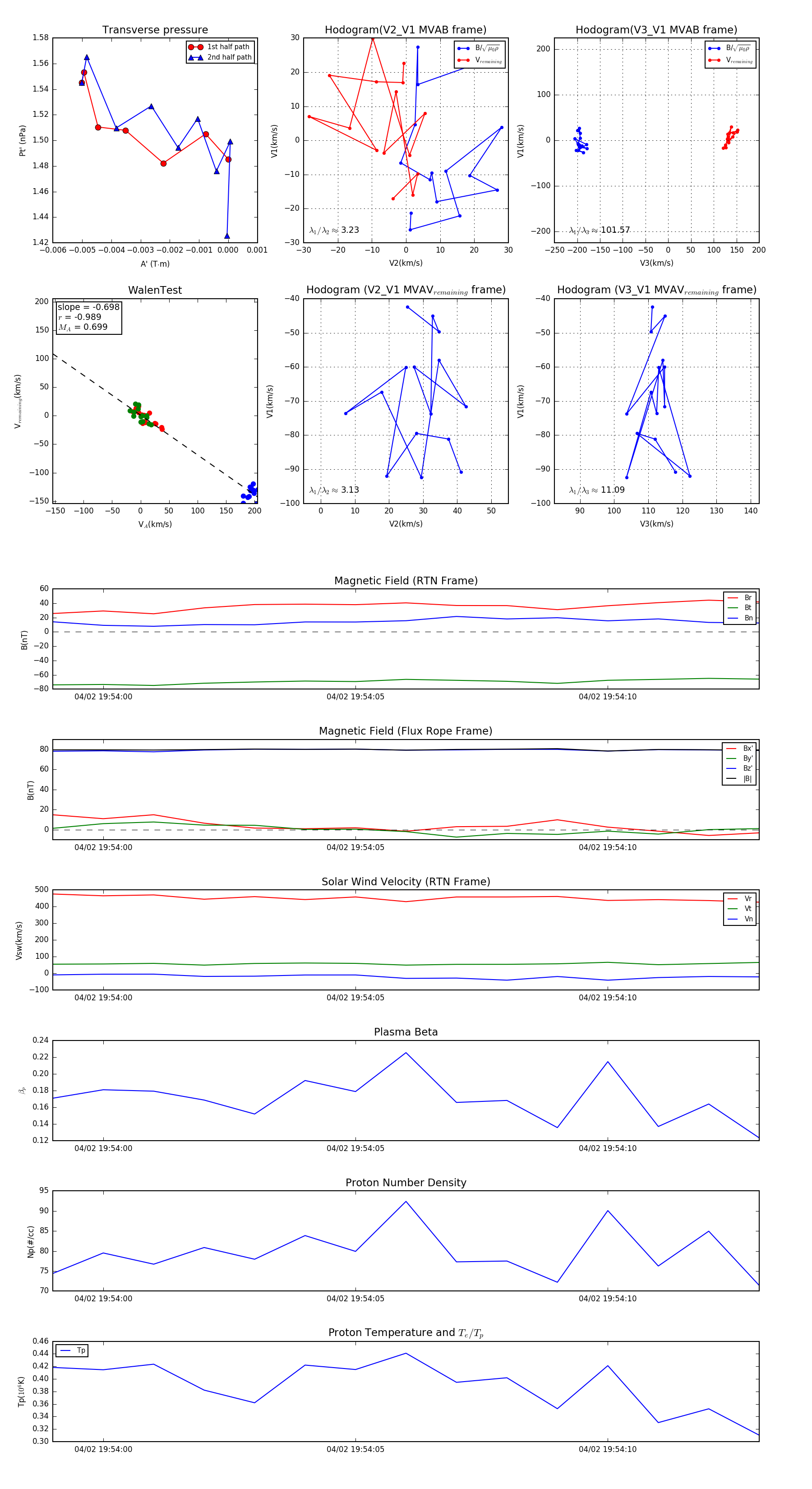
Flux Rope in 2024

Flux Rope Event 2024-04-02 19:53:59 ~ 2024-04-02 19:54:13 (15 seconds)


plot