HOME   LIST
‹–   –›

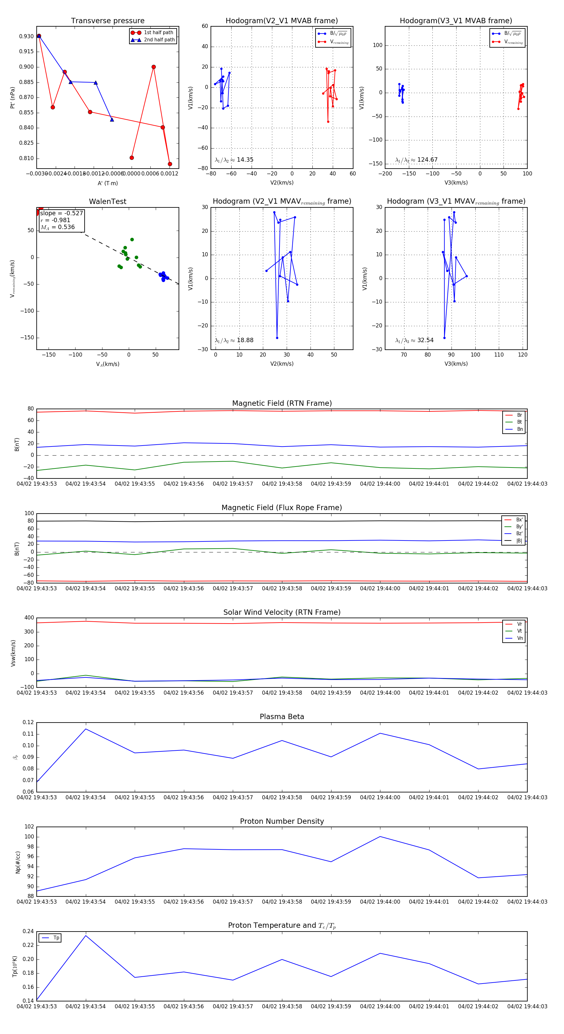
Flux Rope in 2024

Flux Rope Event 2024-04-02 19:43:53 ~ 2024-04-02 19:44:03 (11 seconds)


plot