HOME   LIST
‹–   –›

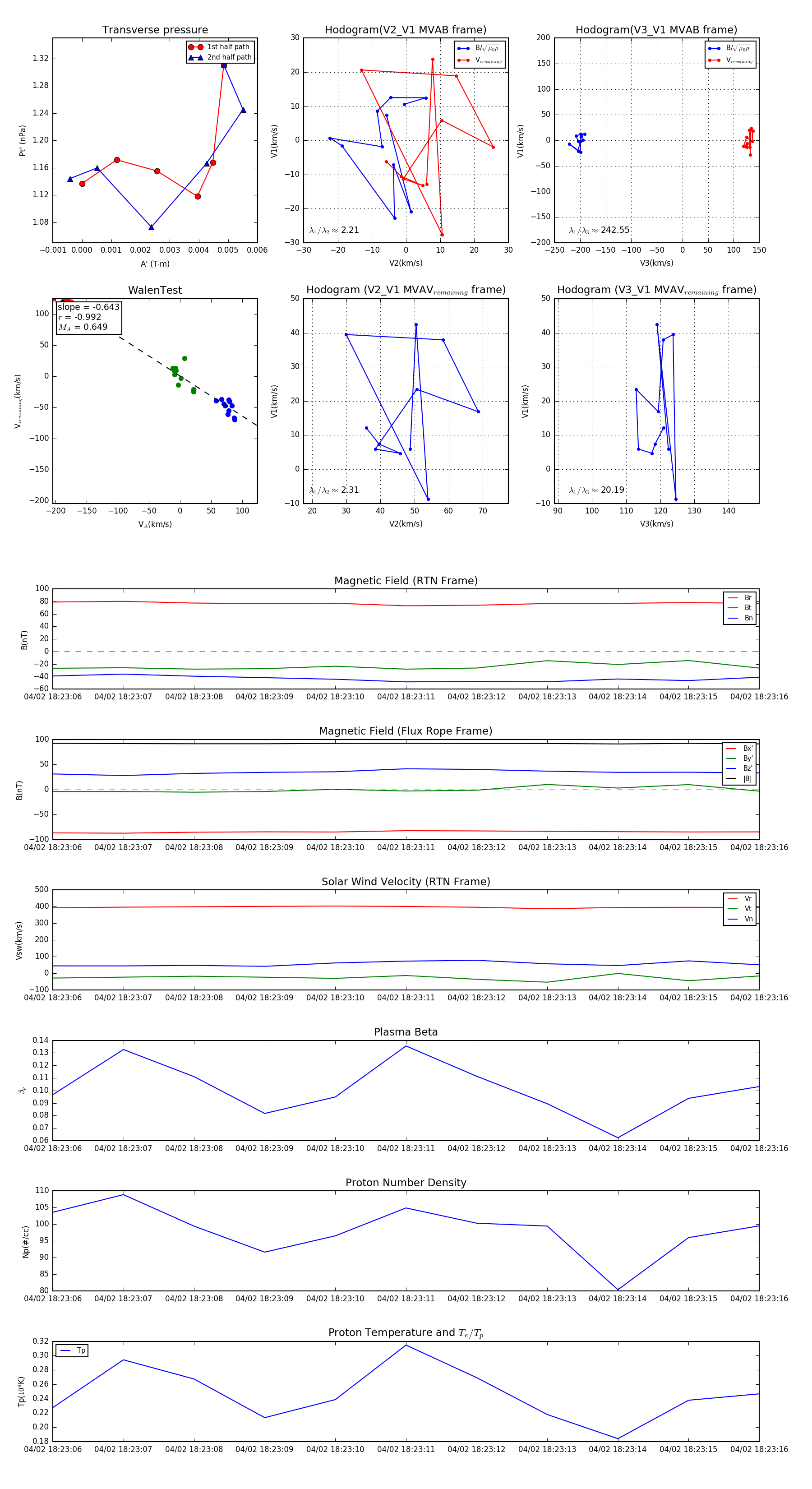
Flux Rope in 2024

Flux Rope Event 2024-04-02 18:23:06 ~ 2024-04-02 18:23:16 (11 seconds)


plot