HOME   LIST
‹–   –›

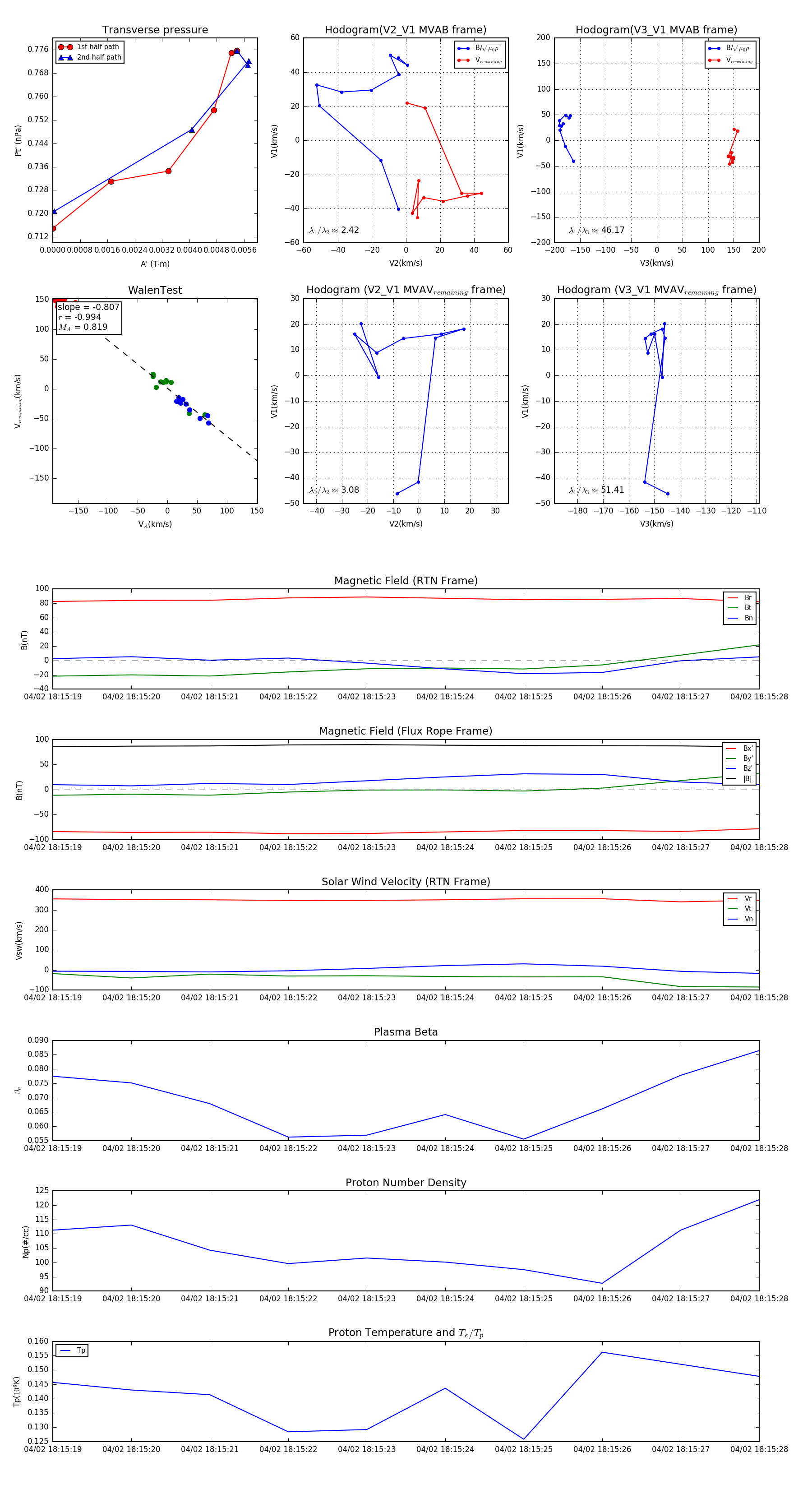
Flux Rope in 2024

Flux Rope Event 2024-04-02 18:15:19 ~ 2024-04-02 18:15:28 (10 seconds)


plot