HOME   LIST
‹–   –›

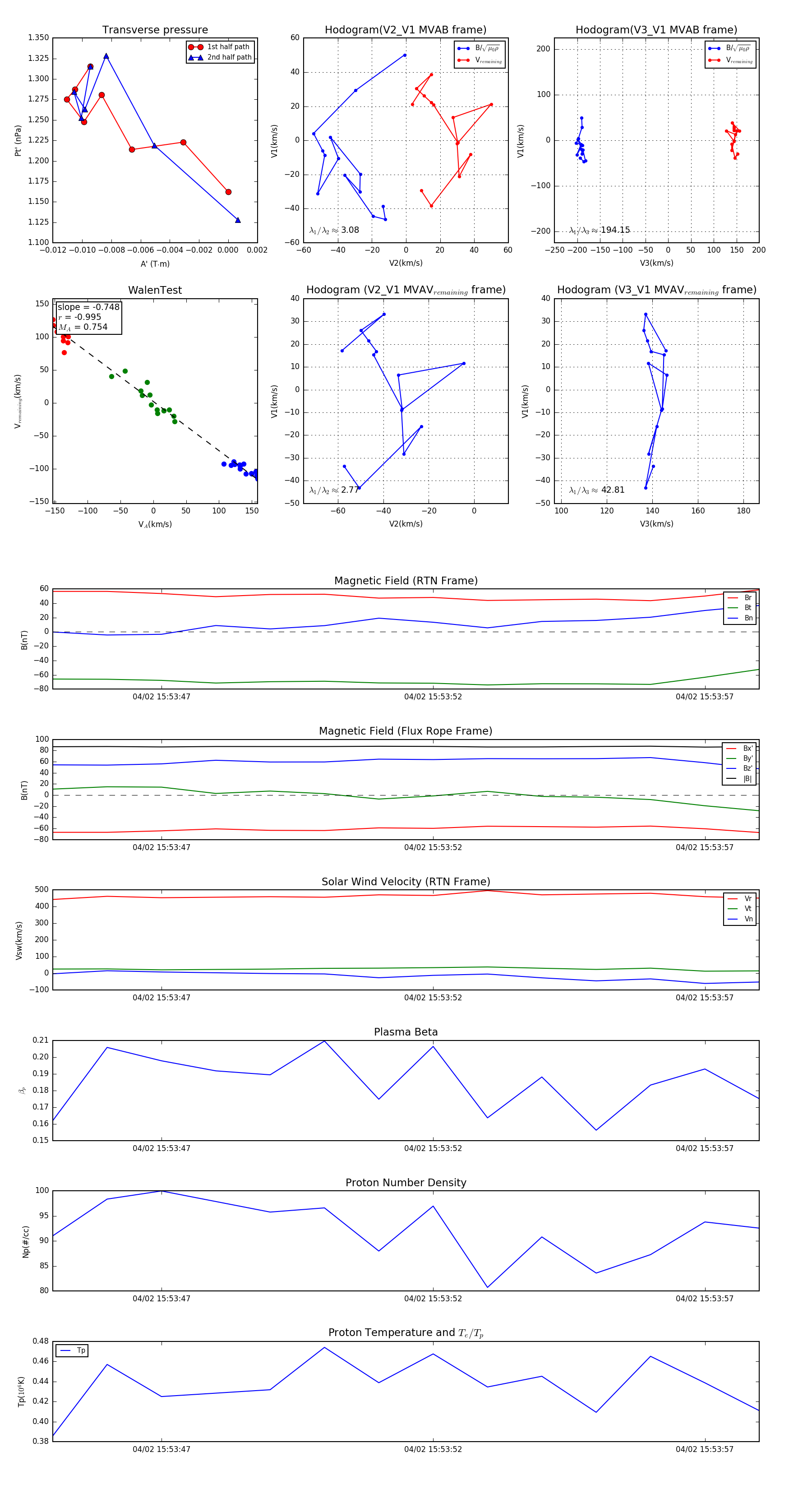
Flux Rope in 2024

Flux Rope Event 2024-04-02 15:53:45 ~ 2024-04-02 15:53:58 (14 seconds)


plot