HOME   LIST
‹–   –›

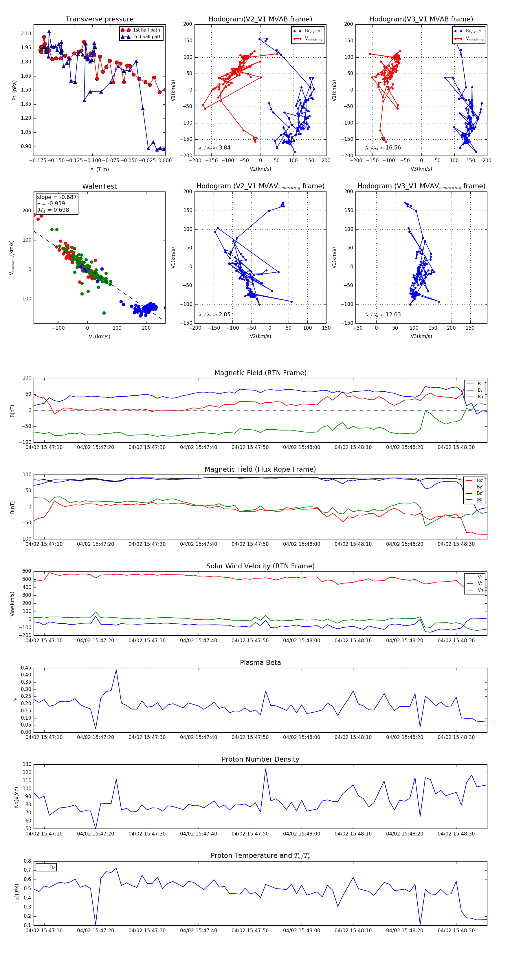
Flux Rope in 2024

Flux Rope Event 2024-04-02 15:47:08 ~ 2024-04-02 15:48:36 (89 seconds)


plot