HOME   LIST
‹–   –›

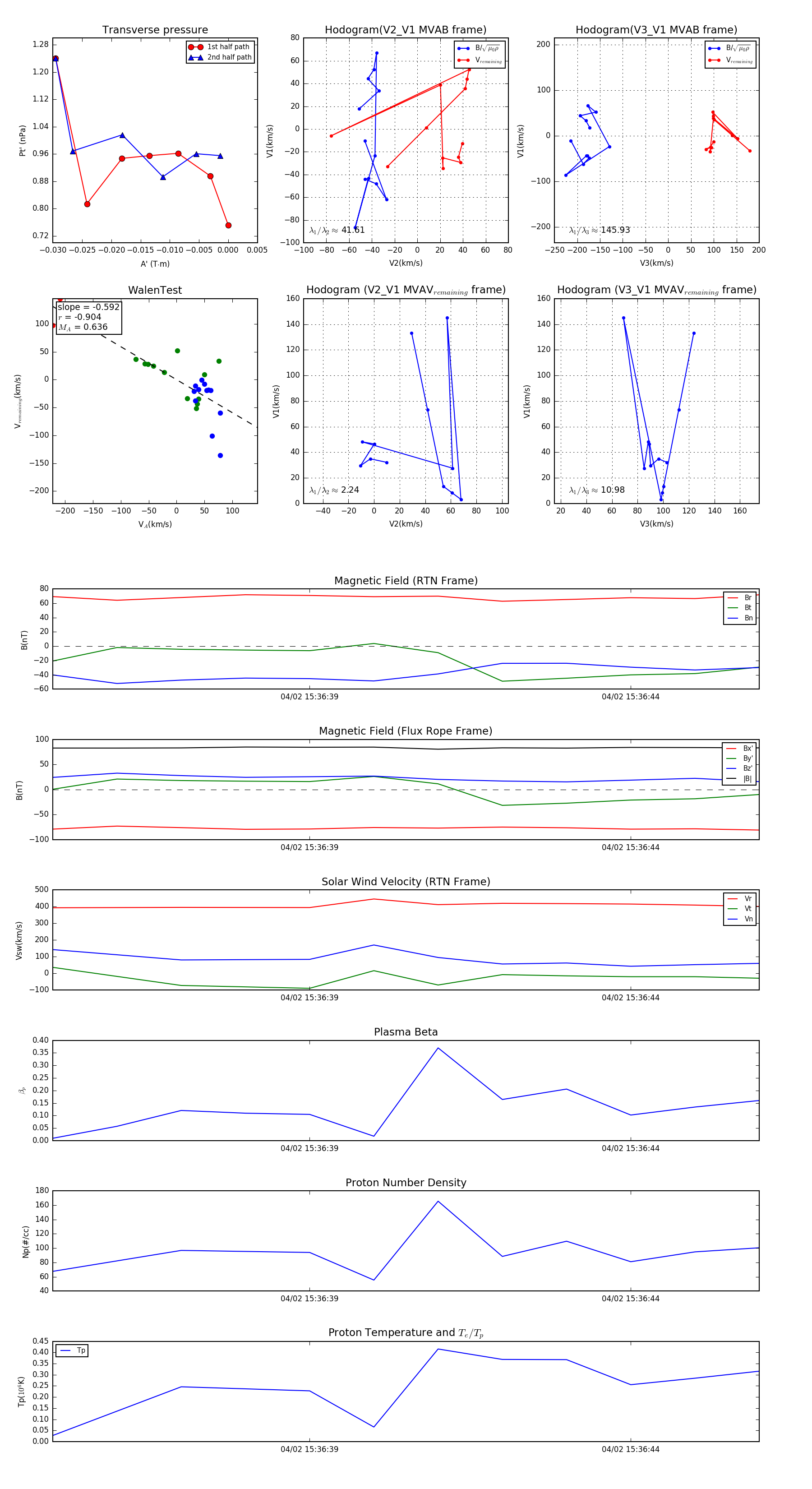
Flux Rope in 2024

Flux Rope Event 2024-04-02 15:36:35 ~ 2024-04-02 15:36:46 (12 seconds)


plot