HOME   LIST
‹–   –›

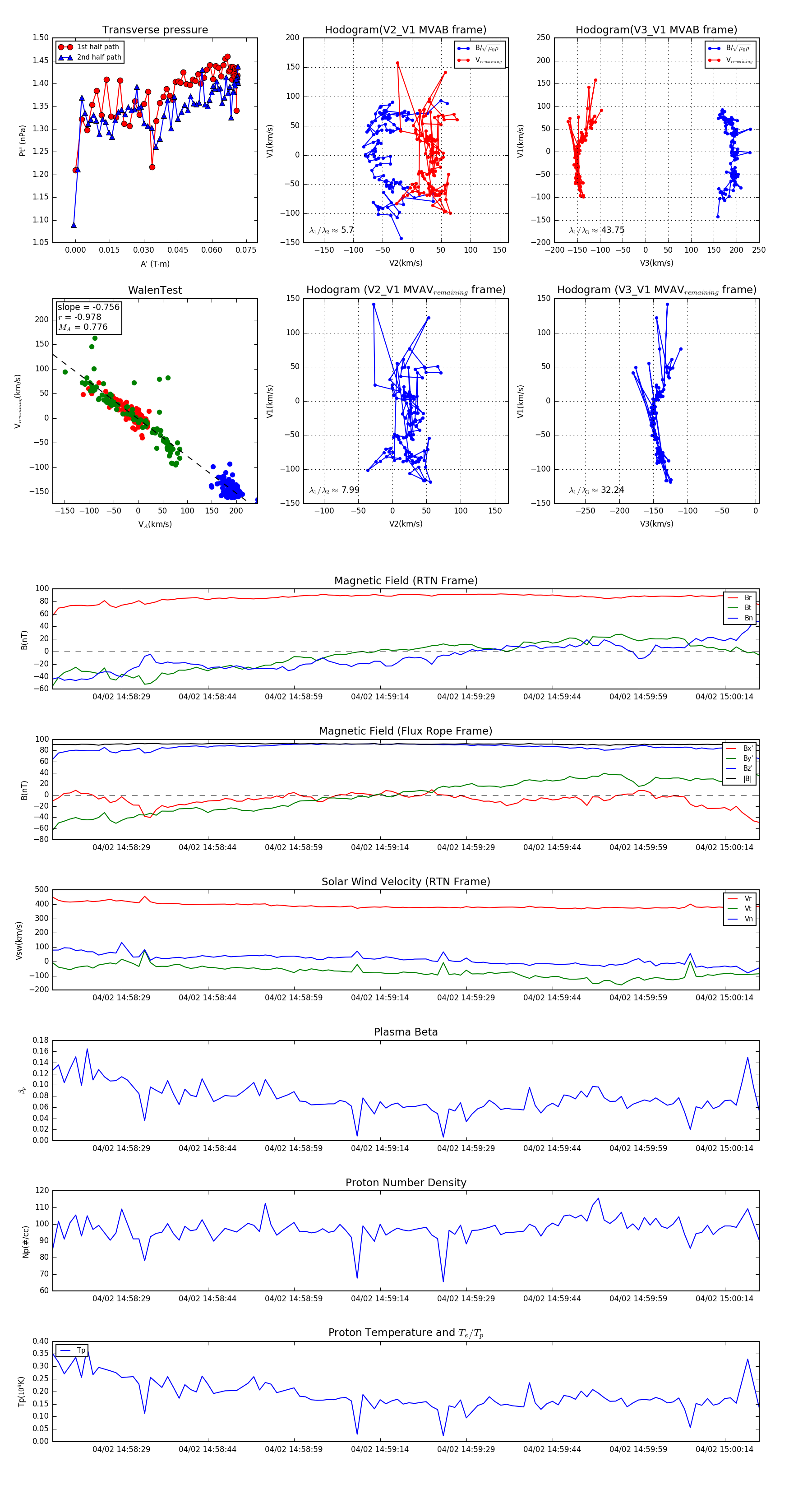
Flux Rope in 2024

Flux Rope Event 2024-04-02 14:58:17 ~ 2024-04-02 15:00:20 (124 seconds)


plot