HOME   LIST
‹–   –›

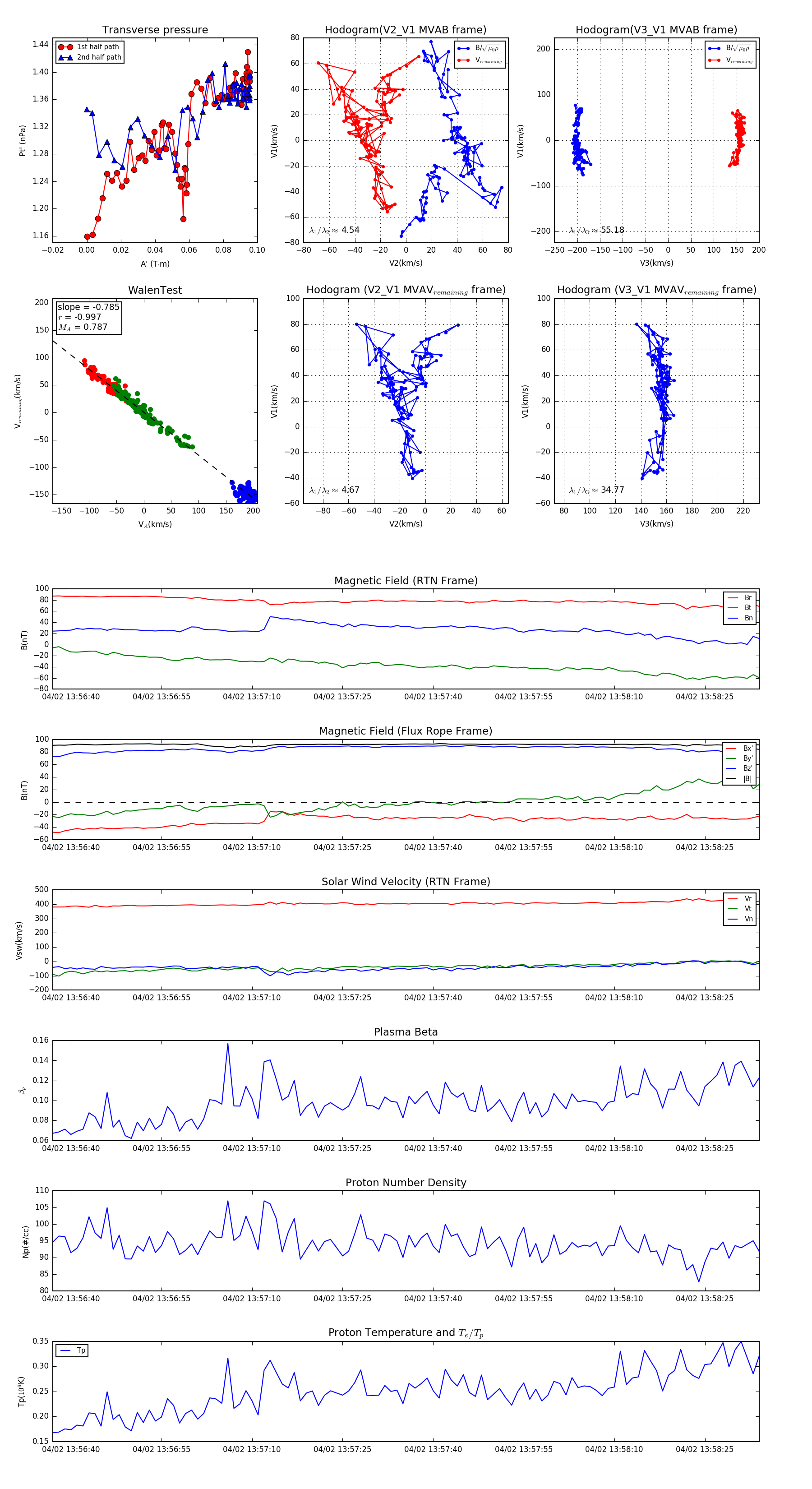
Flux Rope in 2024

Flux Rope Event 2024-04-02 13:56:37 ~ 2024-04-02 13:58:34 (118 seconds)


plot