HOME   LIST
‹–   –›

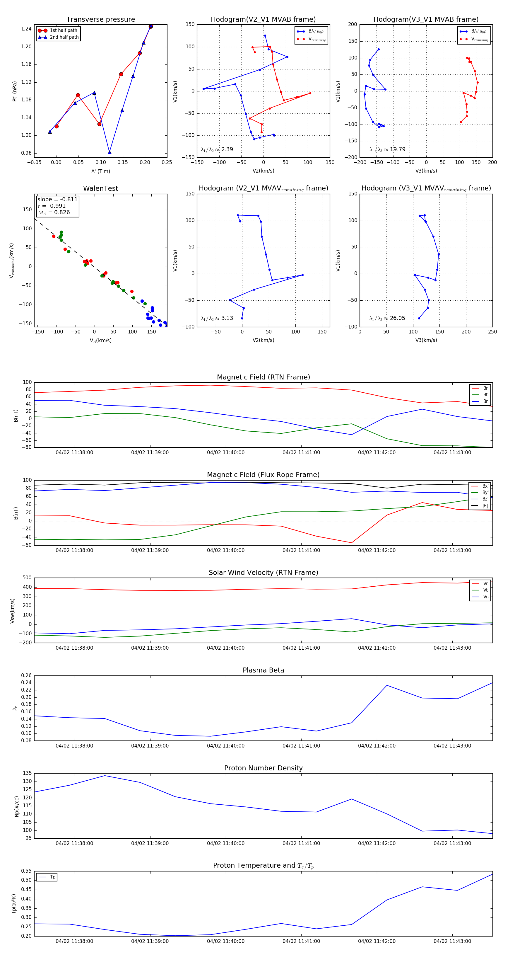
Flux Rope in 2024

Flux Rope Event 2024-04-02 11:37:28 ~ 2024-04-02 11:43:32 (365 seconds)


plot