HOME   LIST
‹–   –›

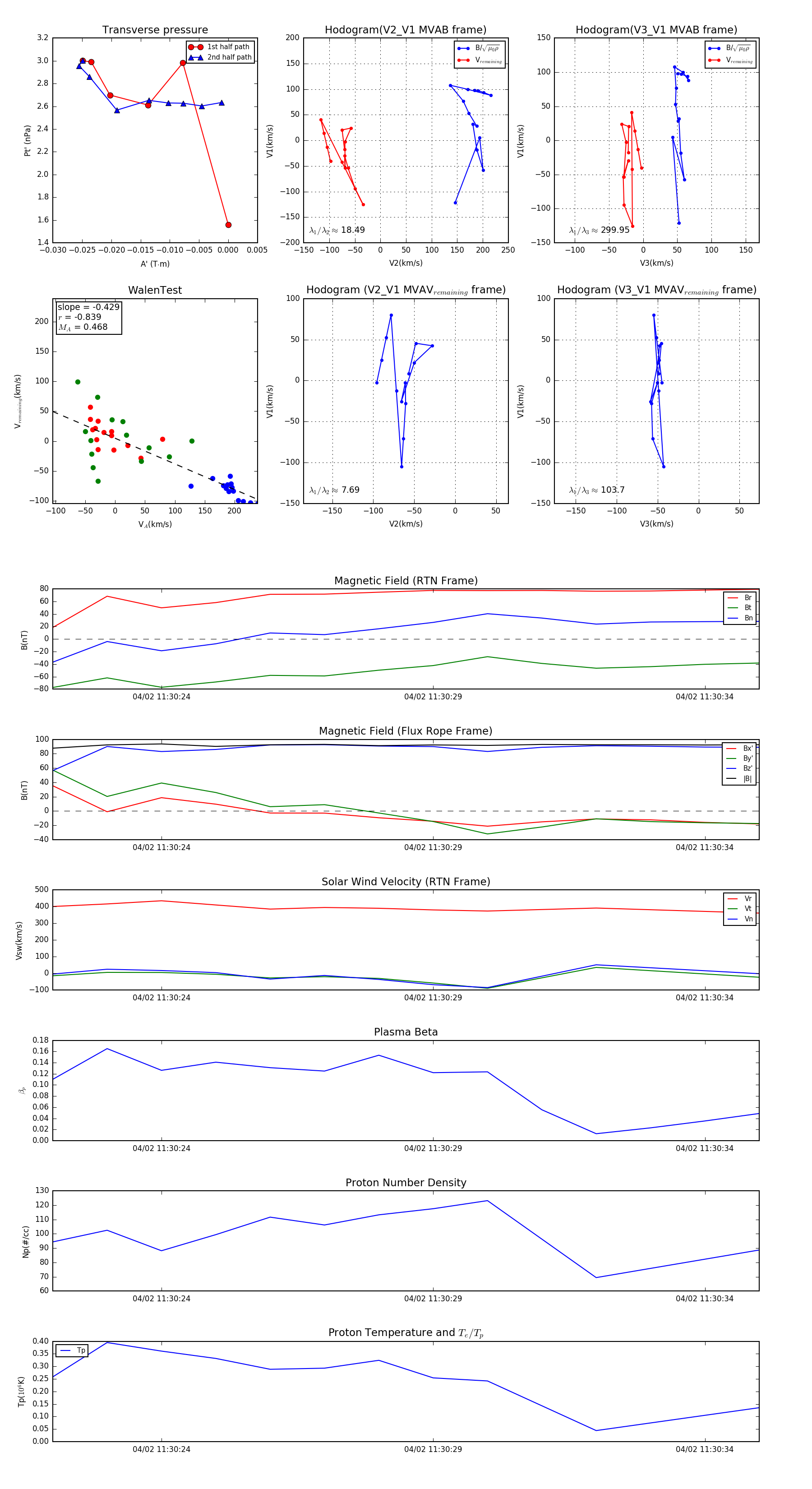
Flux Rope in 2024

Flux Rope Event 2024-04-02 11:30:22 ~ 2024-04-02 11:30:35 (14 seconds)


plot