HOME   LIST
‹–   –›

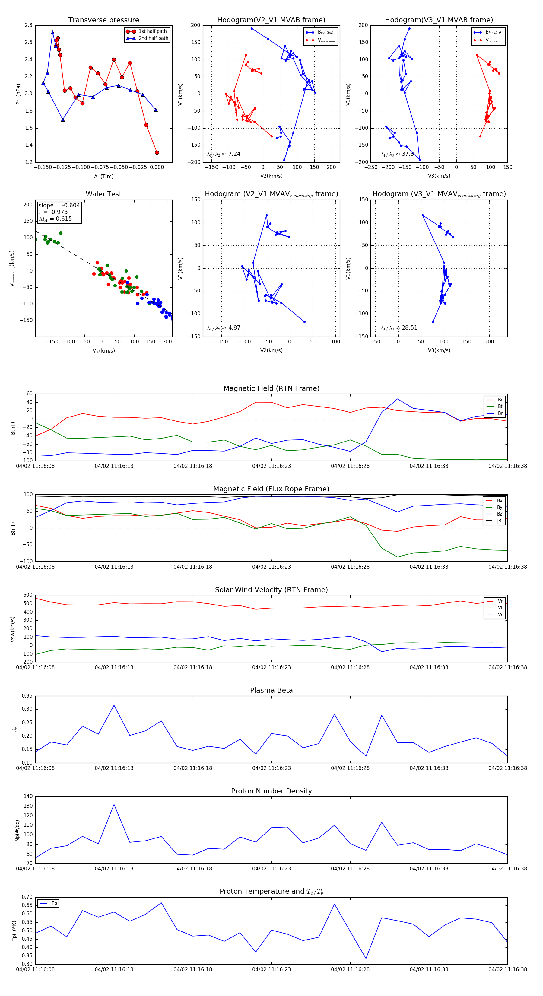
Flux Rope in 2024

Flux Rope Event 2024-04-02 11:16:08 ~ 2024-04-02 11:16:38 (31 seconds)


plot